HOME   LIST
‹–   –›

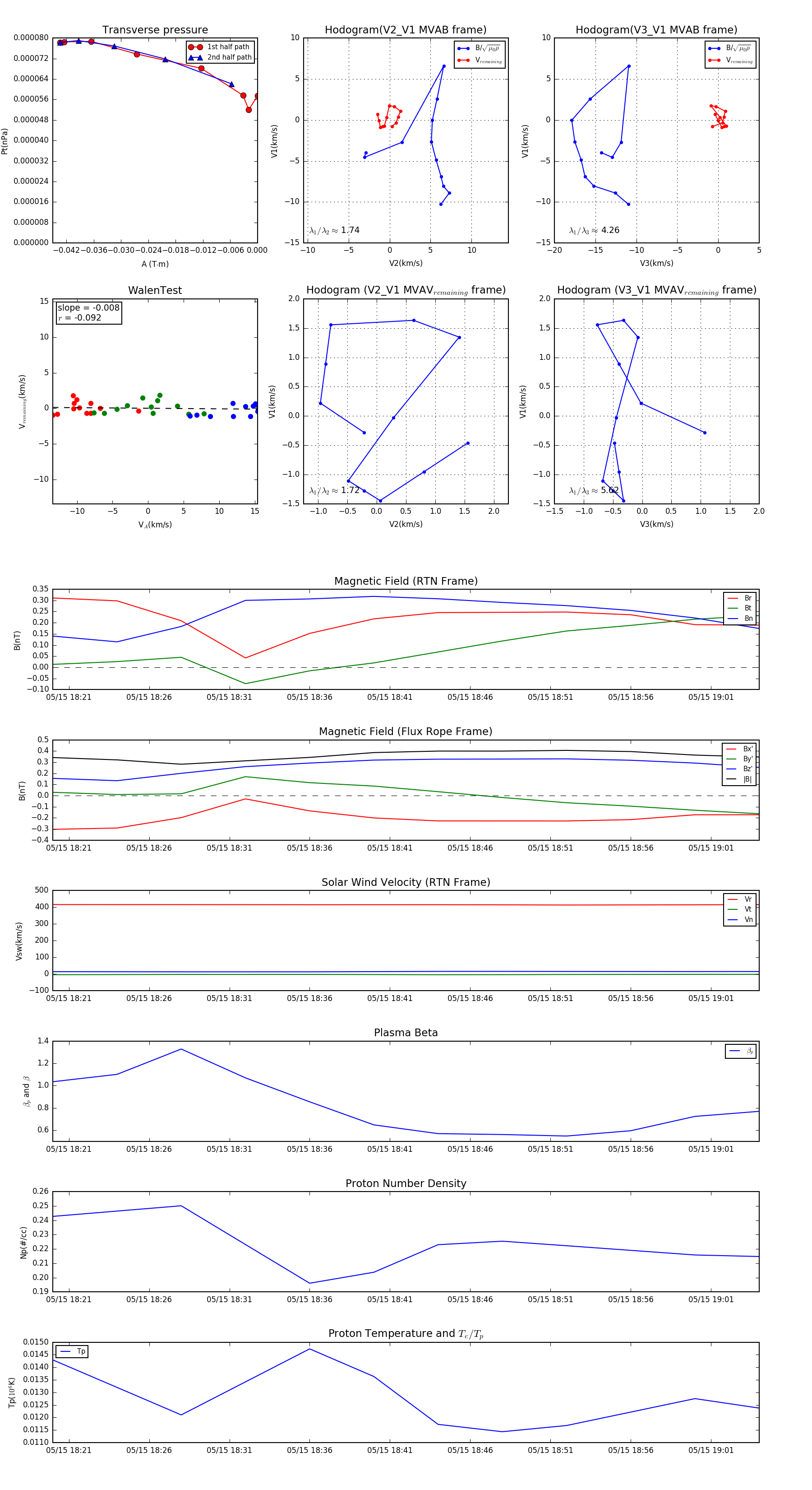
Flux Rope in 1997

Flux Rope Event 1997-05-15 18:20 ~ 1997-05-15 19:04 (45 minutes)


plot