HOME   LIST
‹–   –›

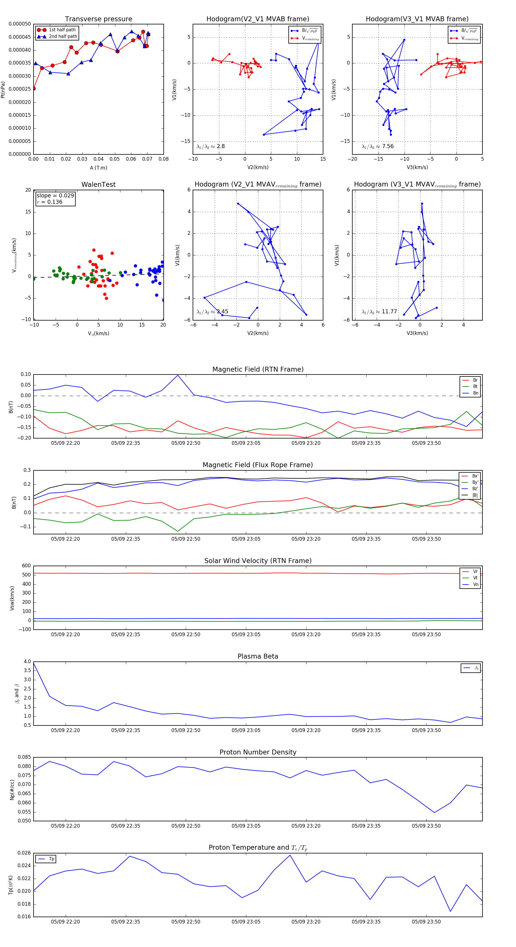
Flux Rope in 1997

Flux Rope Event 1997-05-09 22:12 ~ 1997-05-10 00:04 (113 minutes)


plot