HOME   LIST
‹–   –›

Flux Rope in 1997

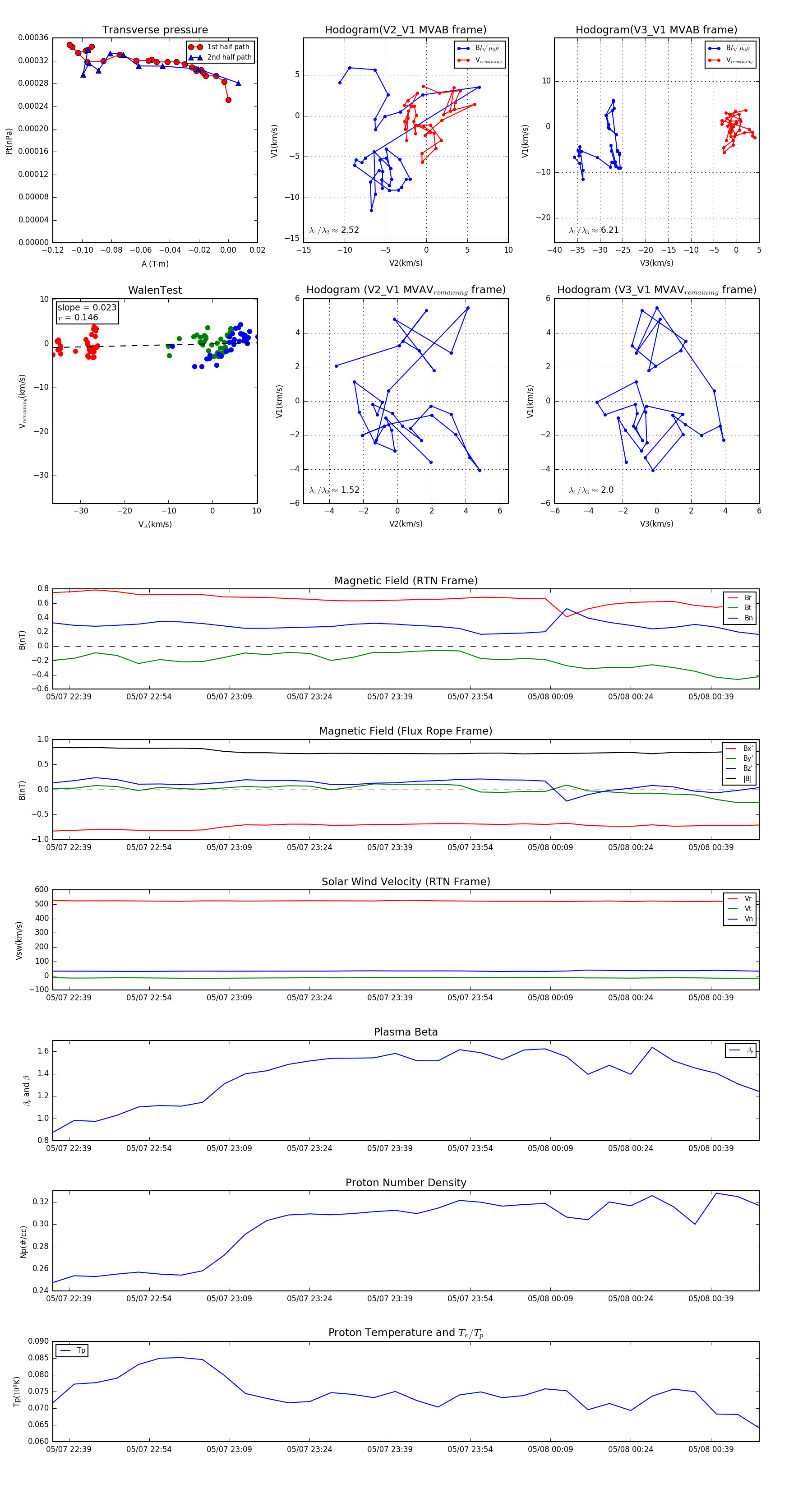
Flux Rope Event 1997-05-07 22:36 ~ 1997-05-08 00:48 (133 minutes)


plot