HOME   LIST
‹–   –›

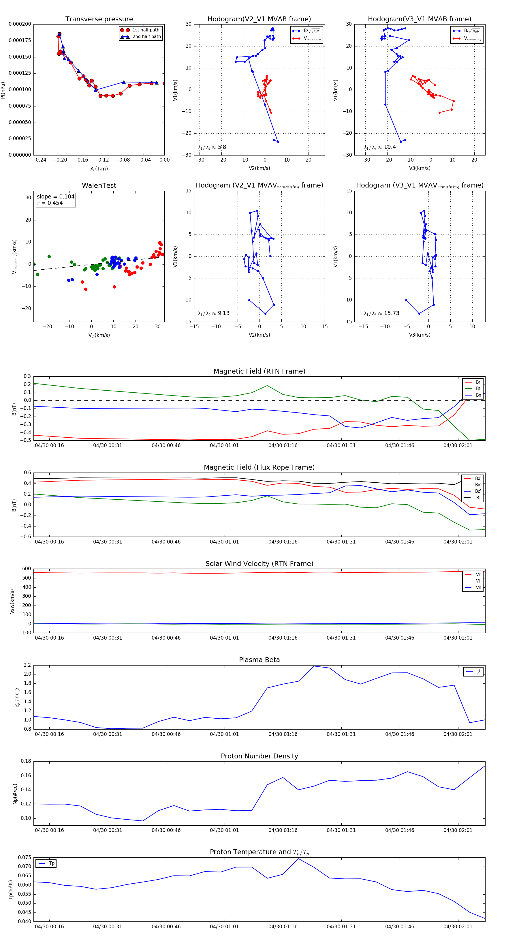
Flux Rope in 1997

Flux Rope Event 1997-04-30 00:12 ~ 1997-04-30 02:08 (117 minutes)


plot