HOME   LIST
‹–   –›

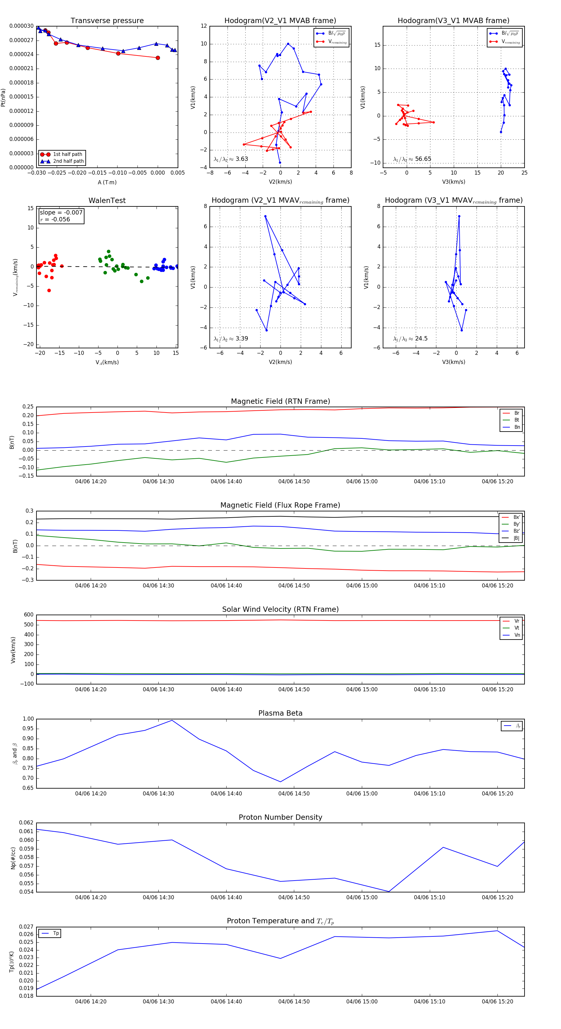
Flux Rope in 1997

Flux Rope Event 1997-04-06 14:12 ~ 1997-04-06 15:24 (73 minutes)


plot