HOME   LIST
‹–   –›

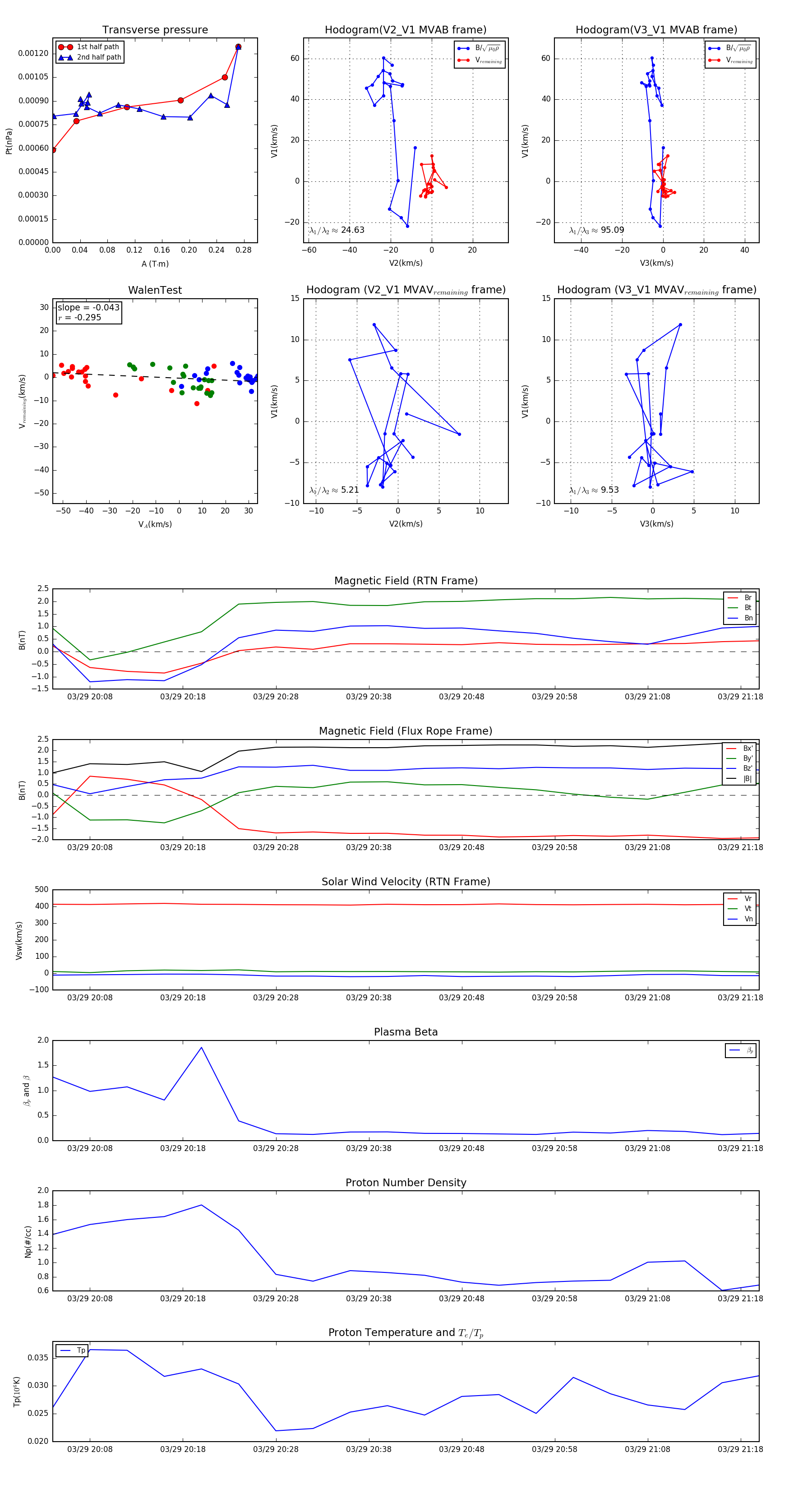
Flux Rope in 1997

Flux Rope Event 1997-03-29 20:04 ~ 1997-03-29 21:20 (77 minutes)


plot