HOME   LIST
‹–   –›

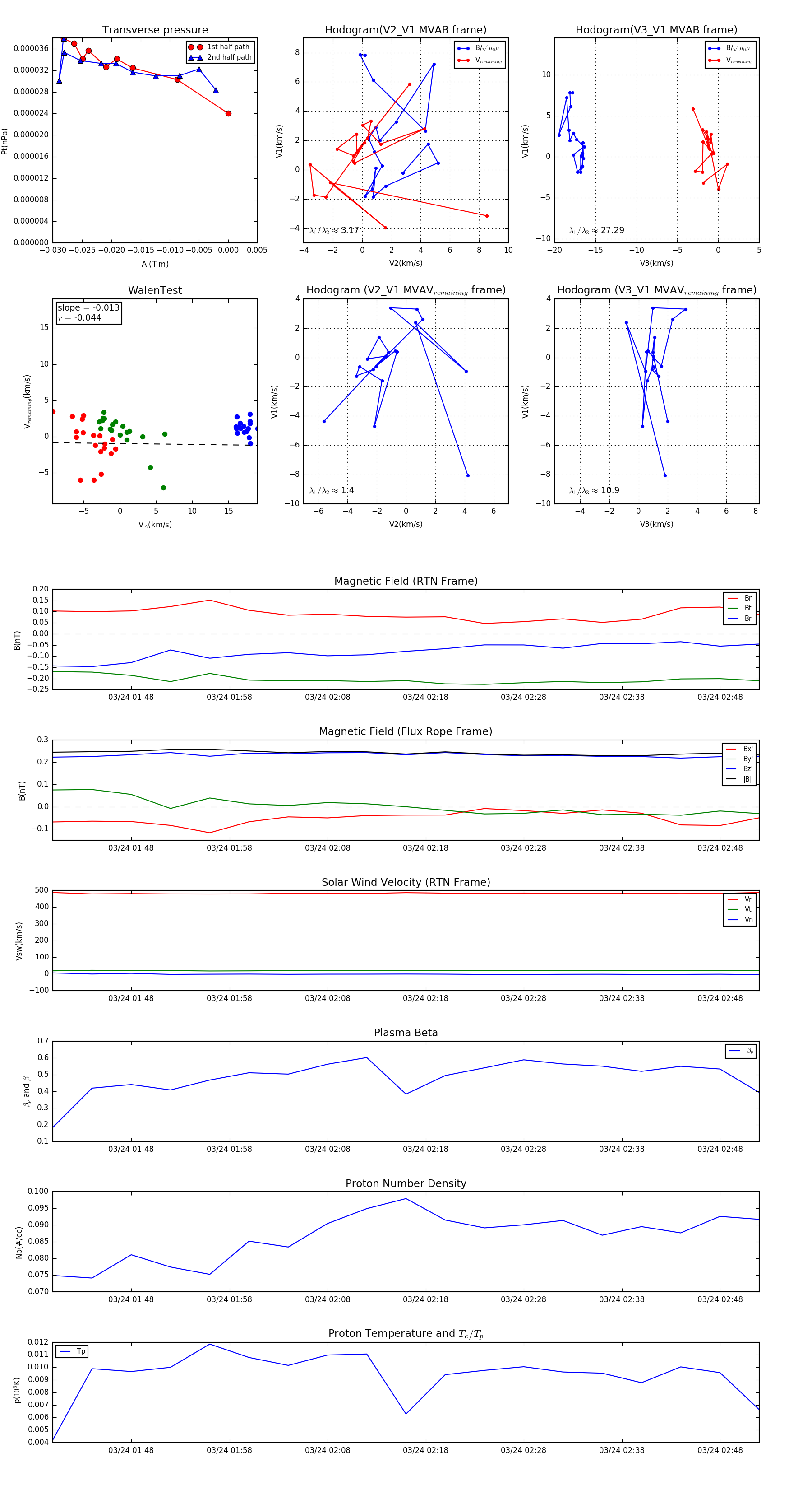
Flux Rope in 1997

Flux Rope Event 1997-03-24 01:40 ~ 1997-03-24 02:52 (73 minutes)


plot