HOME   LIST
‹–   –›

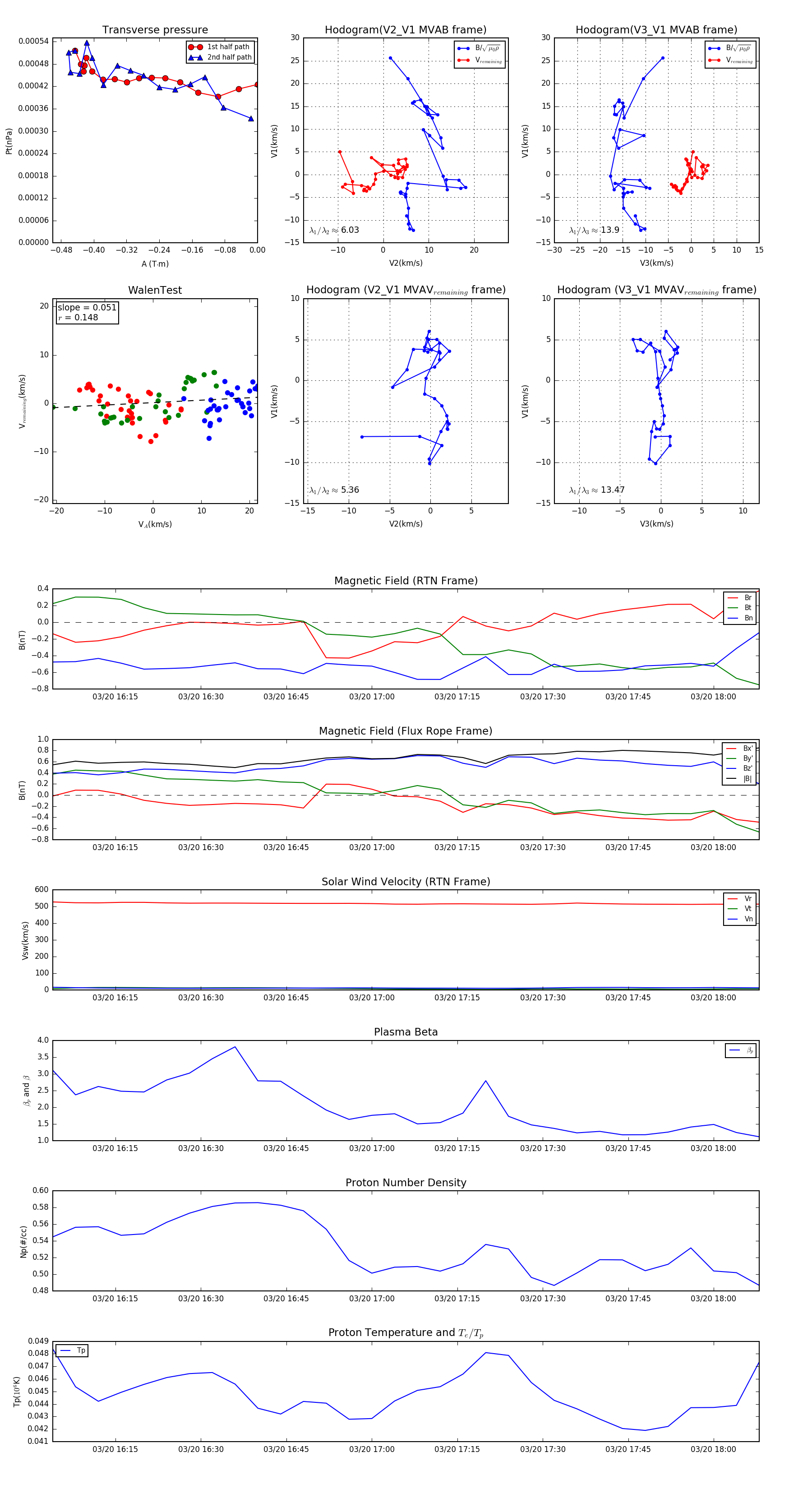
Flux Rope in 1997

Flux Rope Event 1997-03-20 16:04 ~ 1997-03-20 18:08 (125 minutes)


plot