HOME   LIST
‹–   –›

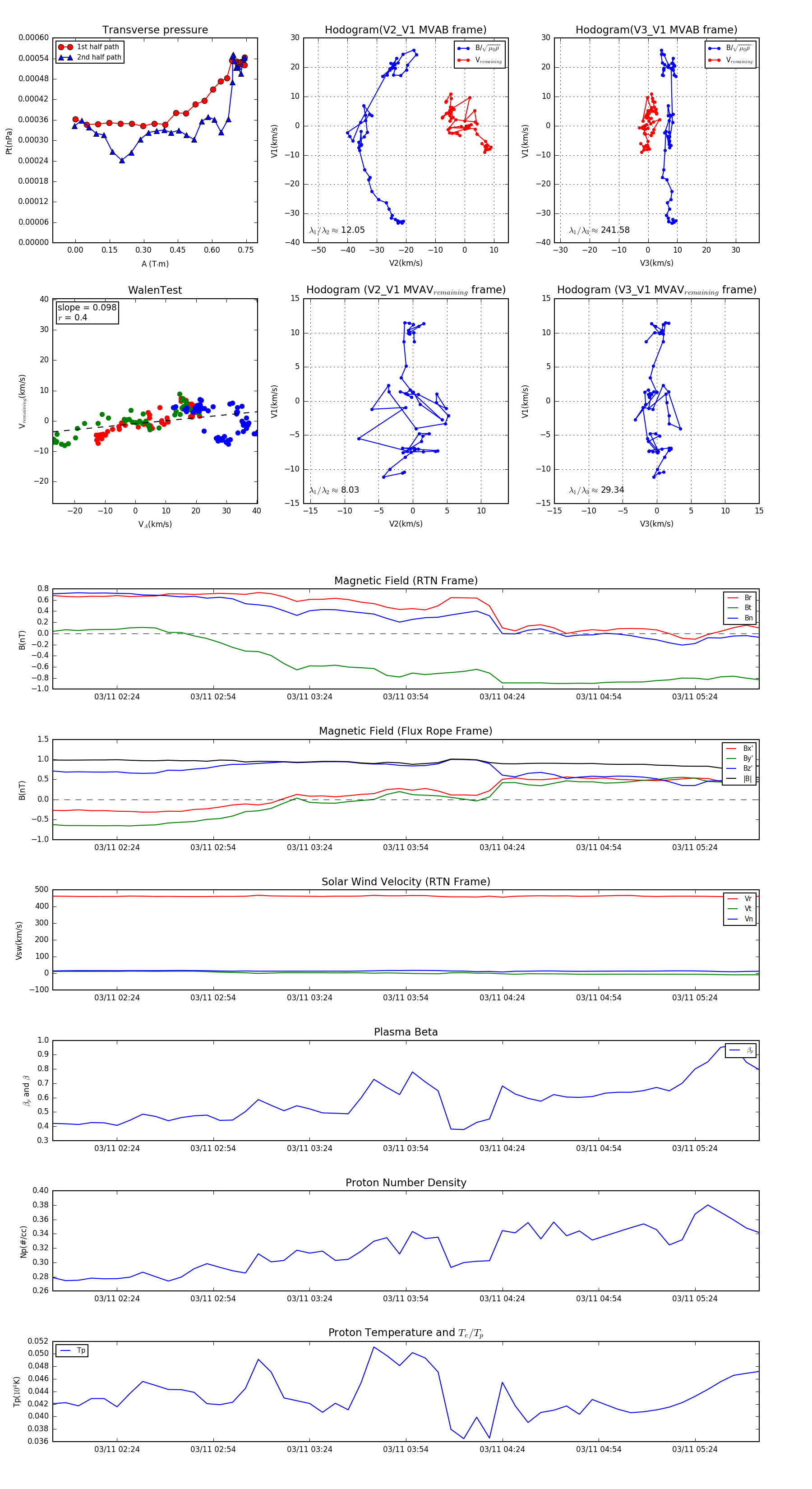
Flux Rope in 1997

Flux Rope Event 1997-03-11 02:04 ~ 1997-03-11 05:44 (221 minutes)


plot