HOME   LIST
‹–   –›

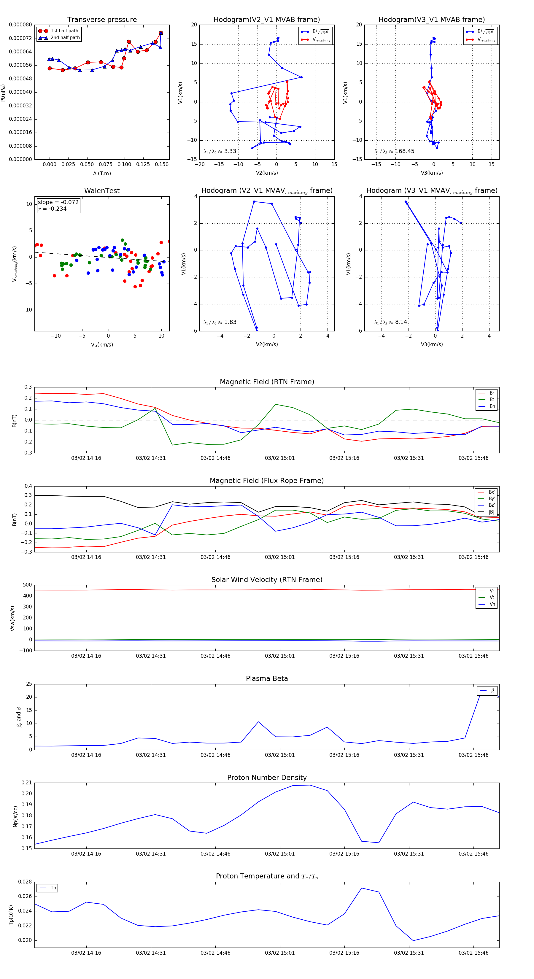
Flux Rope in 1997

Flux Rope Event 1997-03-02 14:04 ~ 1997-03-02 15:52 (109 minutes)


plot