HOME   LIST
‹–   –›

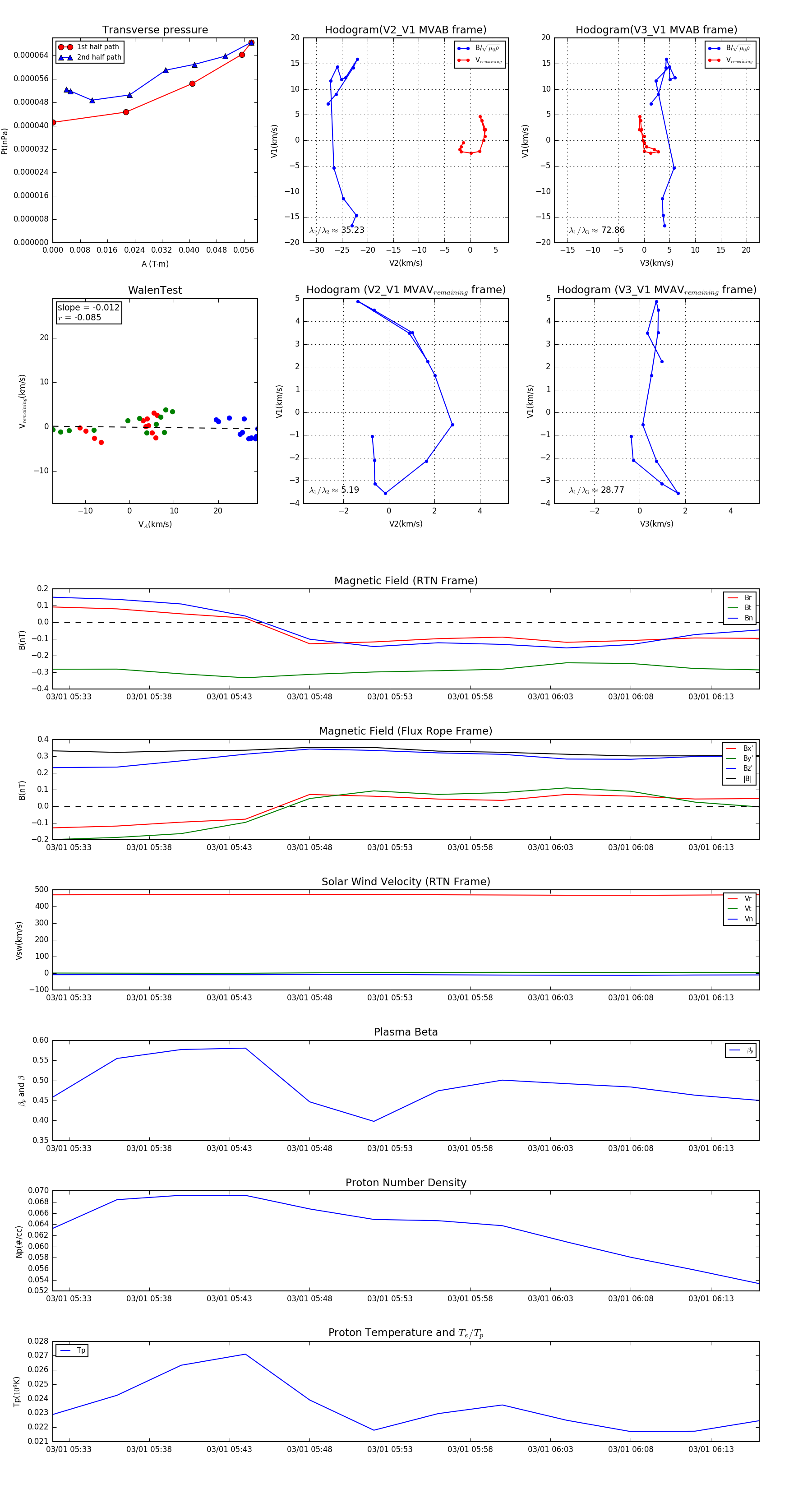
Flux Rope in 1997

Flux Rope Event 1997-03-01 05:32 ~ 1997-03-01 06:16 (45 minutes)


plot