HOME   LIST
‹–   –›

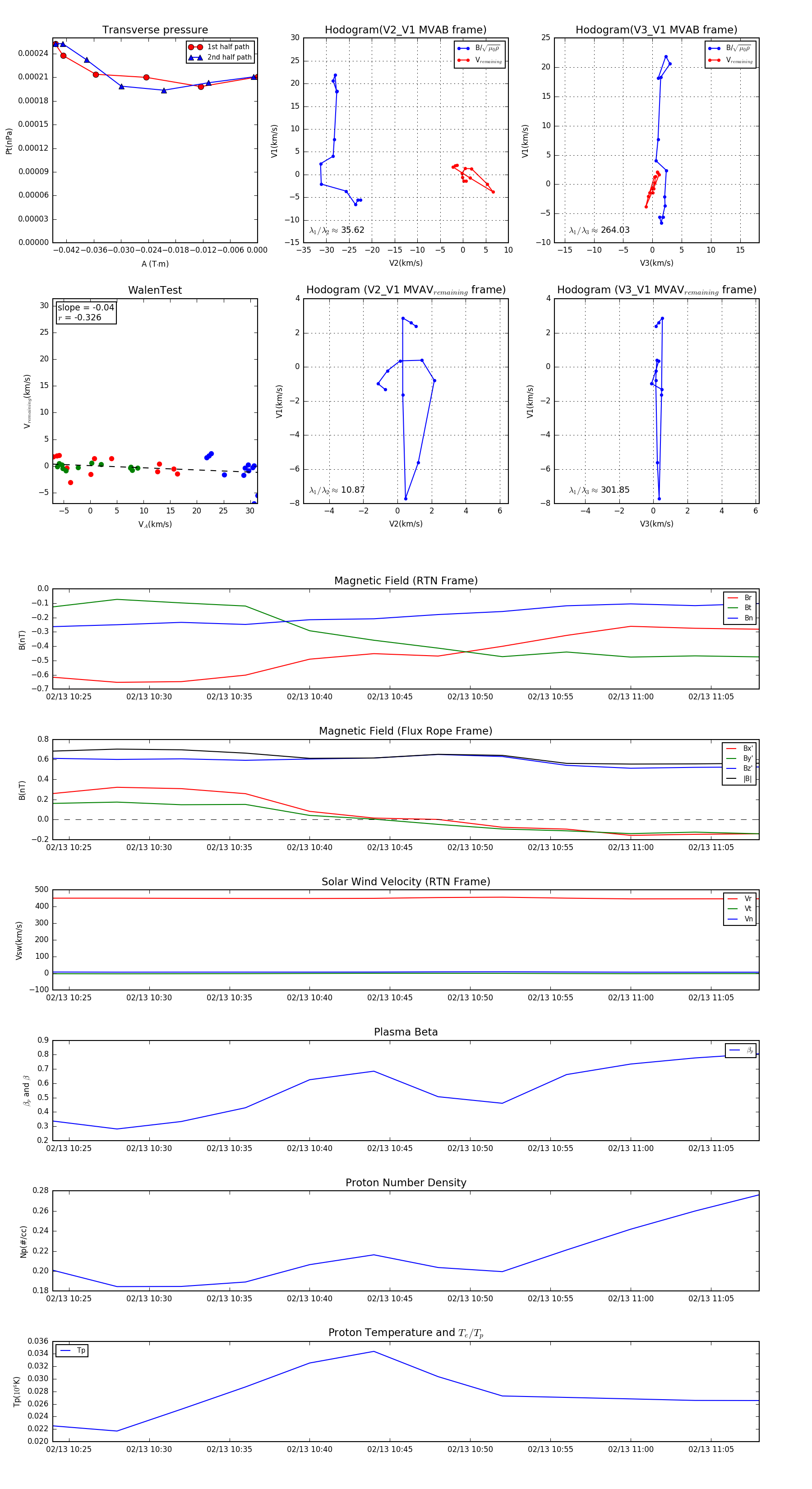
Flux Rope in 1997

Flux Rope Event 1997-02-13 10:24 ~ 1997-02-13 11:08 (45 minutes)


plot