HOME   LIST
‹–   –›

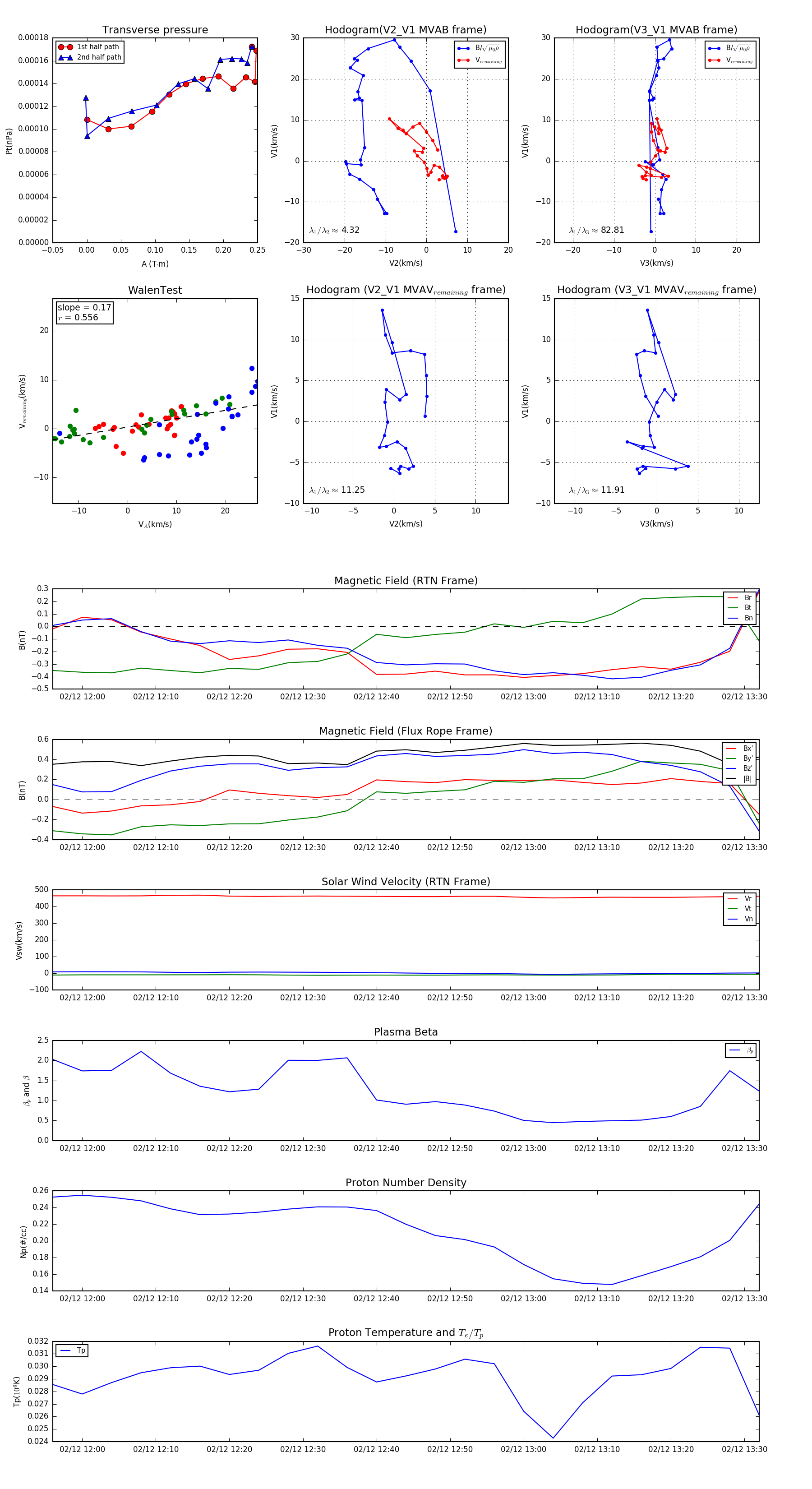
Flux Rope in 1997

Flux Rope Event 1997-02-12 11:56 ~ 1997-02-12 13:32 (97 minutes)


plot