HOME   LIST
‹–   –›

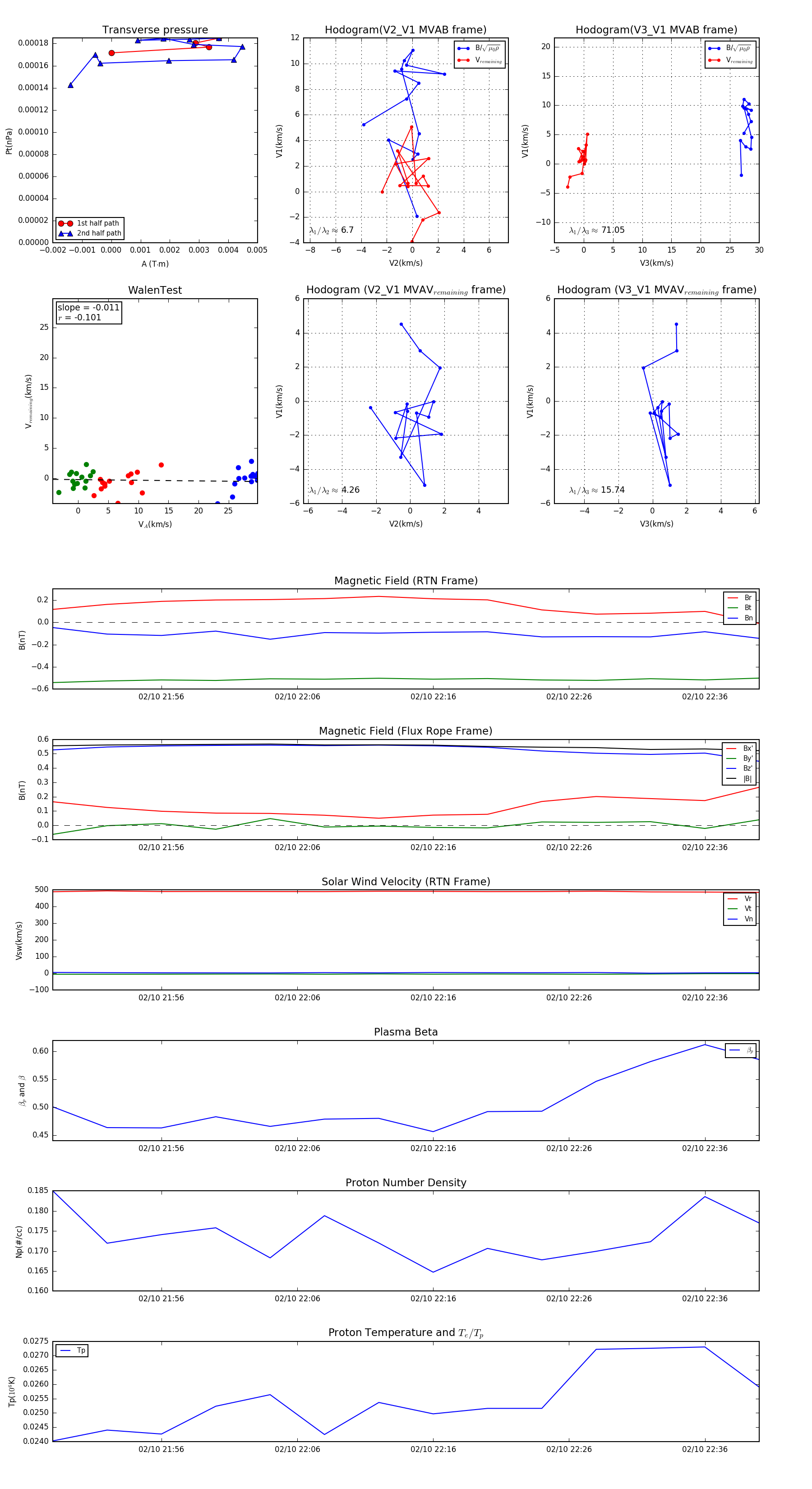
Flux Rope in 1997

Flux Rope Event 1997-02-10 21:48 ~ 1997-02-10 22:40 (53 minutes)


plot