HOME   LIST
‹–   –›

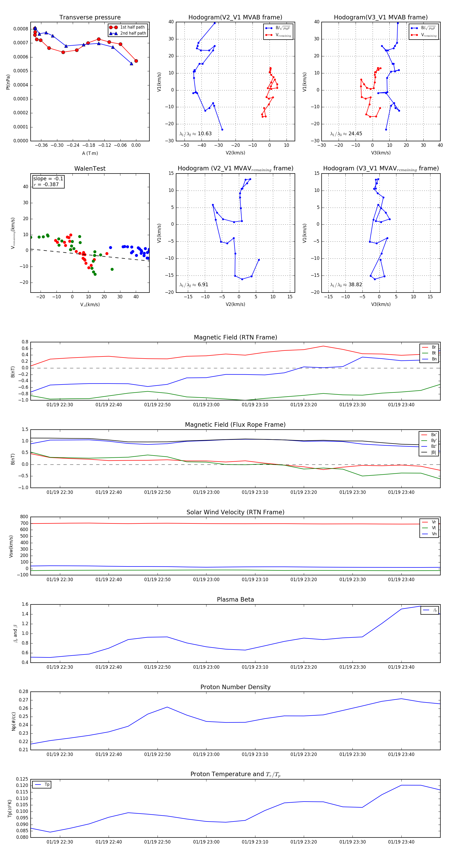
Flux Rope in 1997

Flux Rope Event 1997-01-19 22:24 ~ 1997-01-19 23:48 (85 minutes)


plot