HOME   LIST
‹–   –›

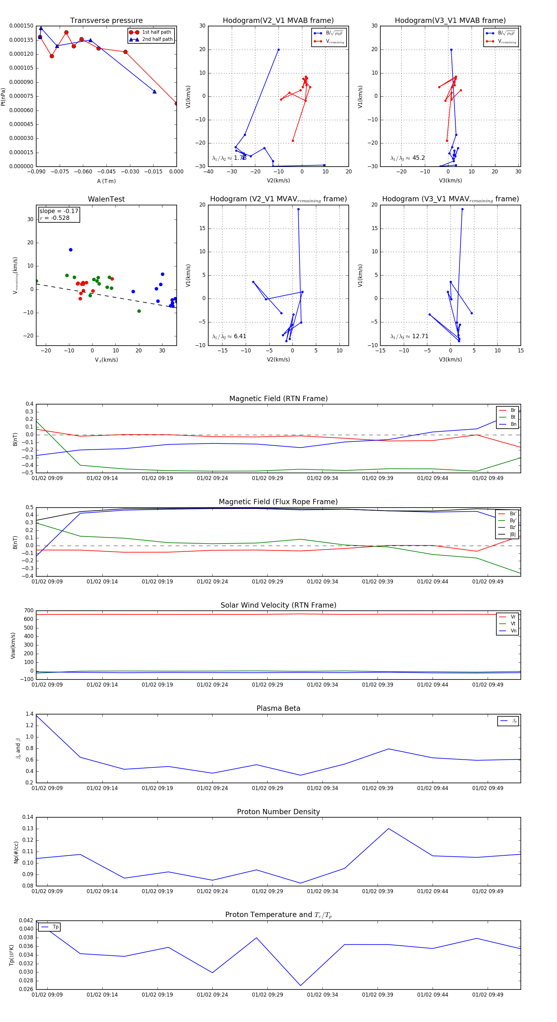
Flux Rope in 1997

Flux Rope Event 1997-01-02 09:08 ~ 1997-01-02 09:52 (45 minutes)


plot