HOME   LIST
‹–   –›  

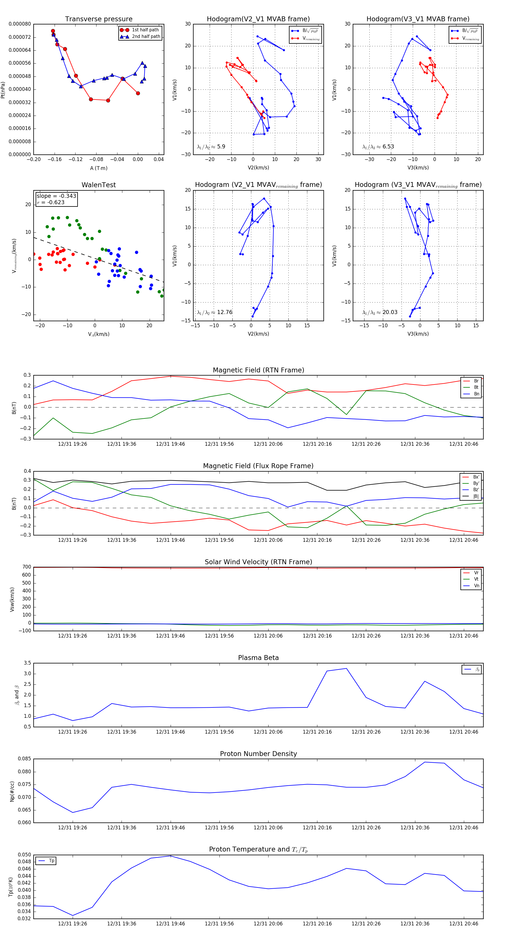
Flux Rope in 1996

Flux Rope Event 1996-12-31 19:18 ~ 1996-12-31 20:50 (93 minutes)


plot