HOME   LIST
‹–   –›

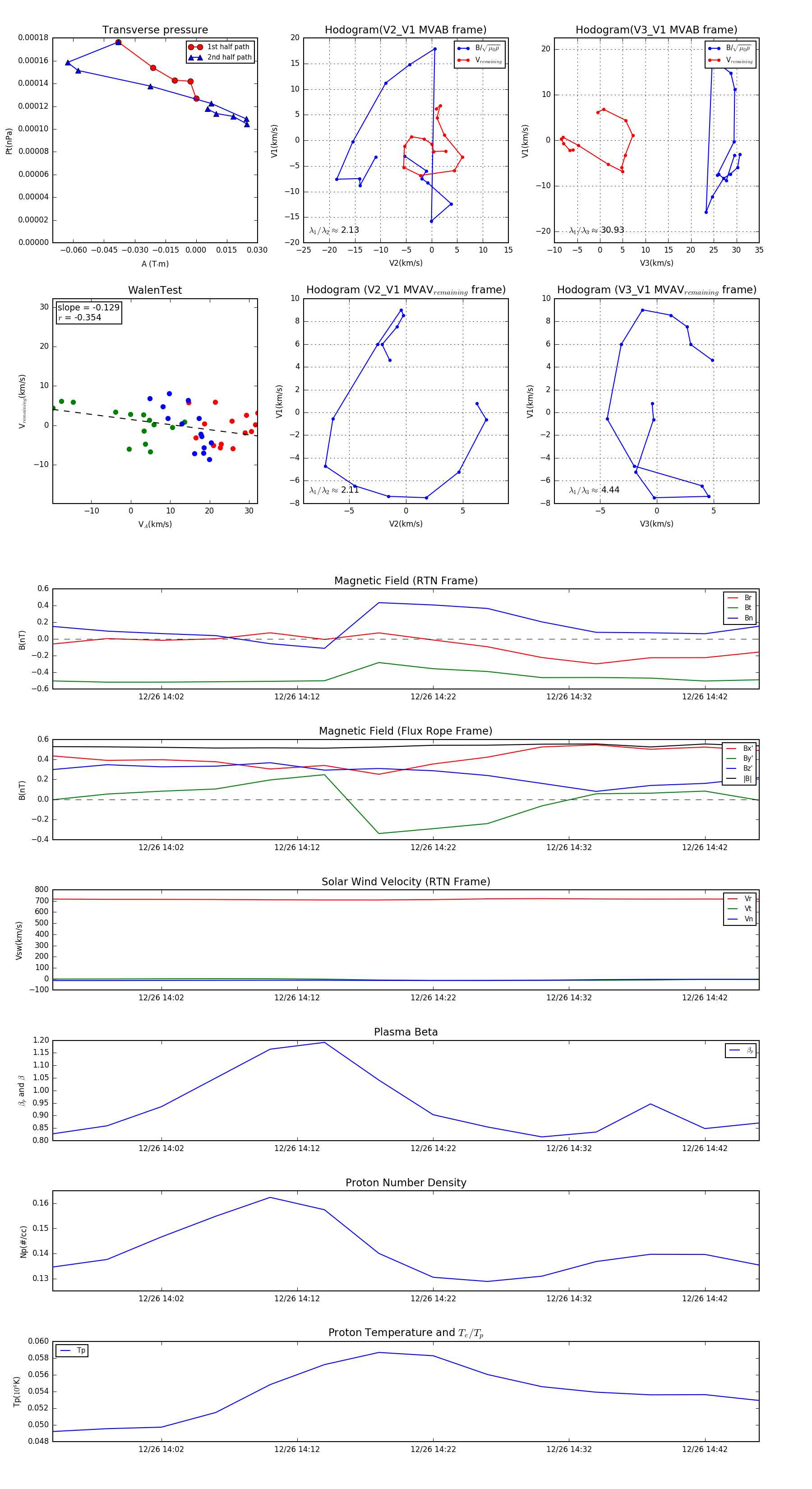
Flux Rope in 1996

Flux Rope Event 1996-12-26 13:54 ~ 1996-12-26 14:46 (53 minutes)


plot