HOME   LIST
‹–   –›

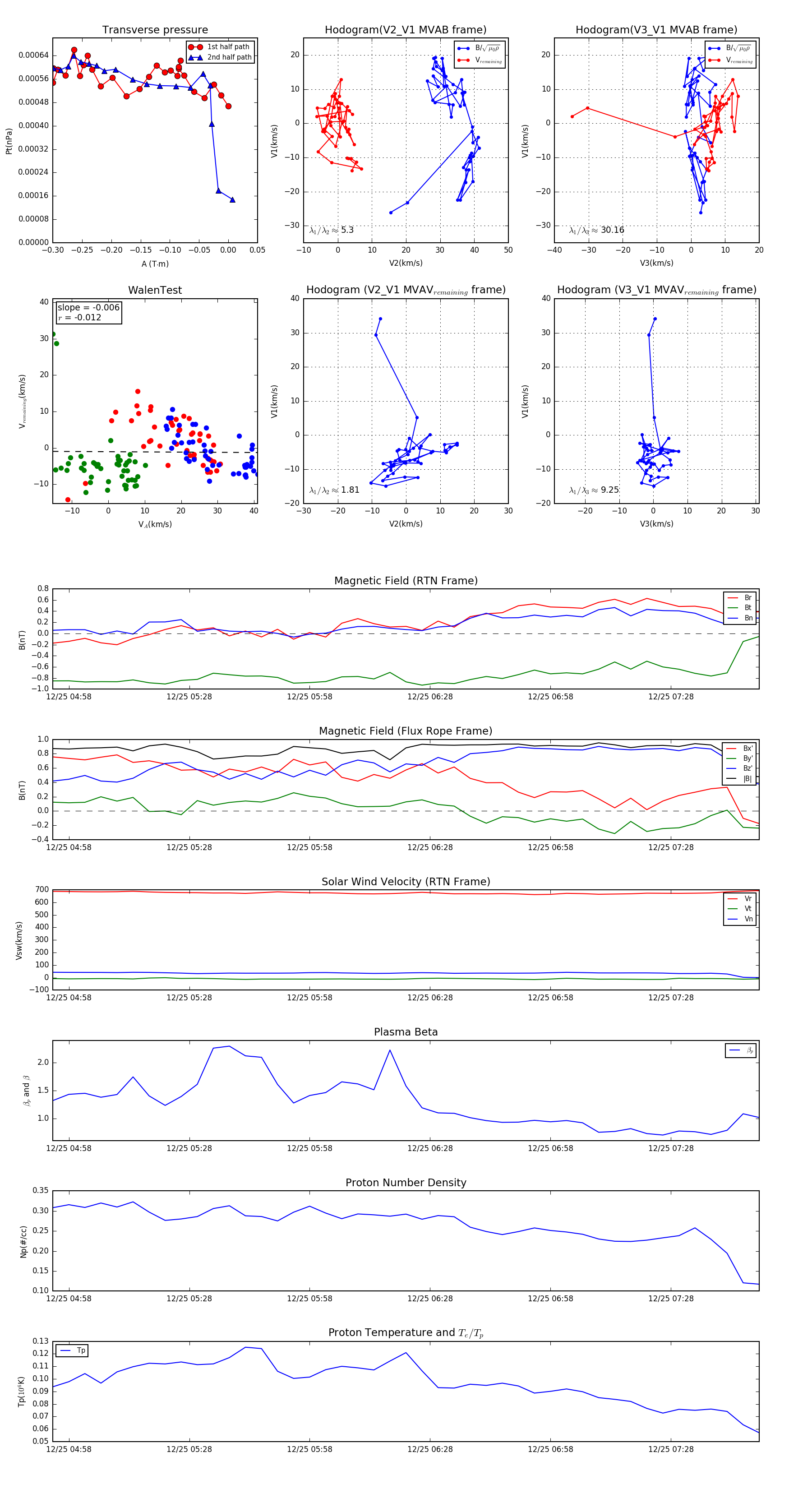
Flux Rope in 1996

Flux Rope Event 1996-12-25 04:54 ~ 1996-12-25 07:50 (177 minutes)


plot