HOME   LIST
‹–   –›

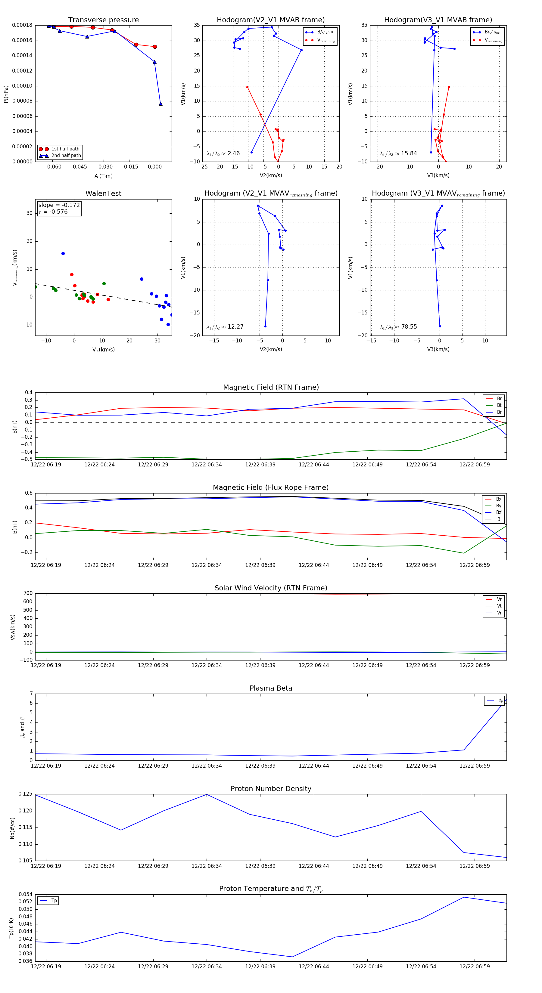
Flux Rope in 1996

Flux Rope Event 1996-12-22 06:18 ~ 1996-12-22 07:02 (45 minutes)


plot