HOME   LIST
‹–   –›

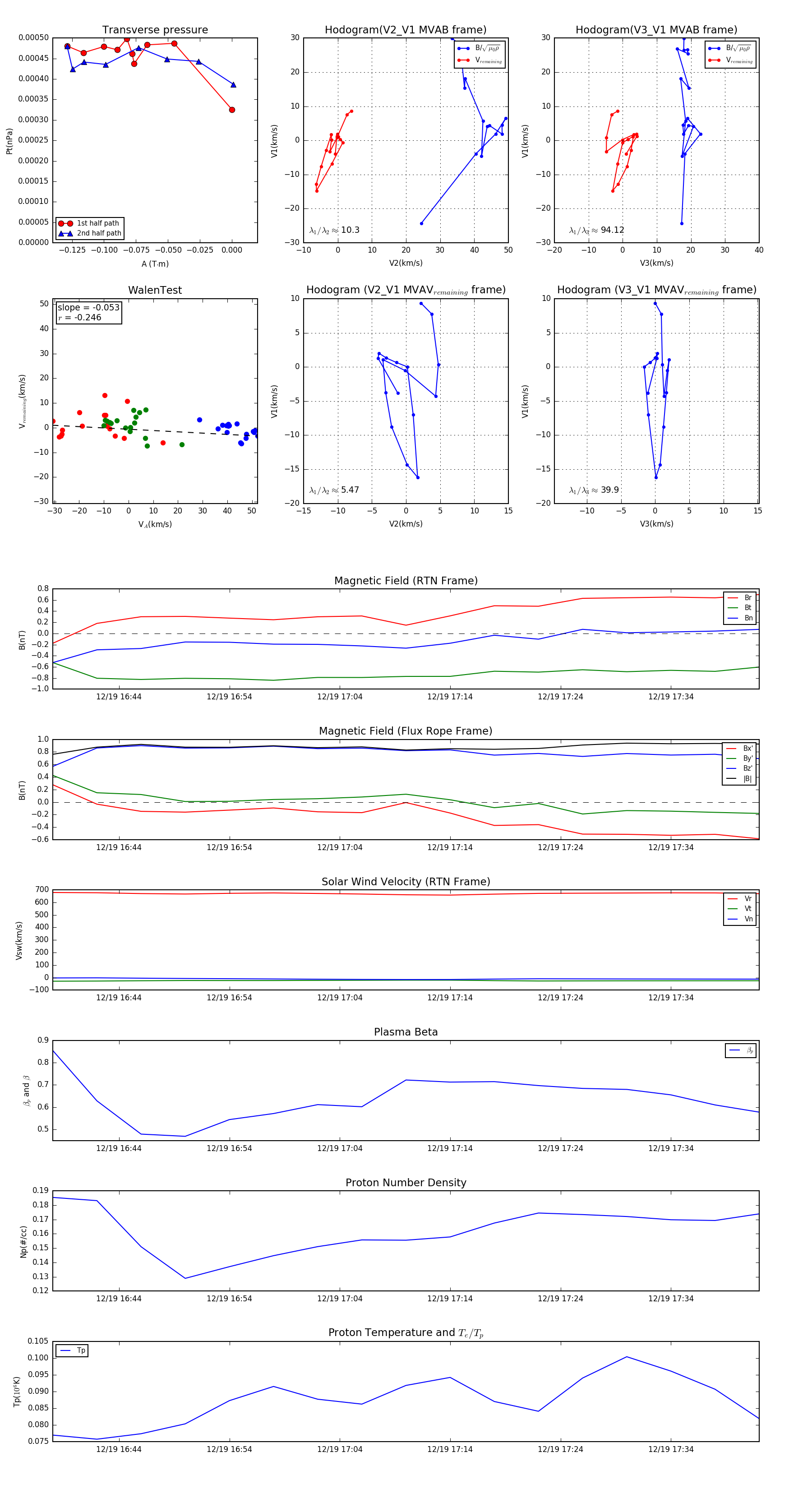
Flux Rope in 1996

Flux Rope Event 1996-12-19 16:38 ~ 1996-12-19 17:42 (65 minutes)


plot