HOME   LIST
‹–   –›

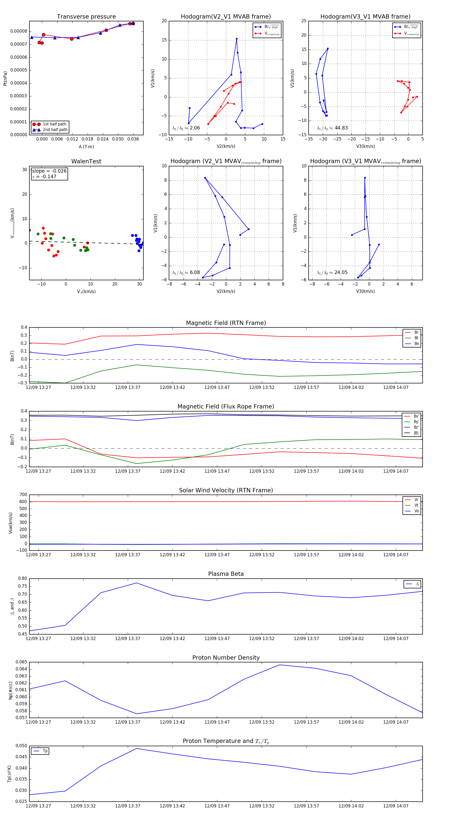
Flux Rope in 1996

Flux Rope Event 1996-12-09 13:26 ~ 1996-12-09 14:10 (45 minutes)


plot