HOME   LIST
‹–   –›

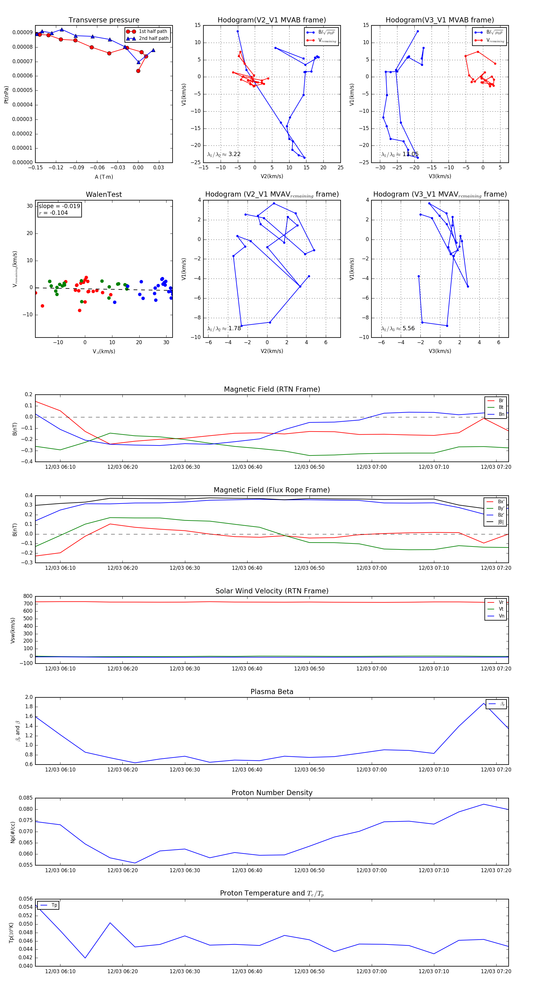
Flux Rope in 1996

Flux Rope Event 1996-12-03 06:06 ~ 1996-12-03 07:22 (77 minutes)


plot