HOME   LIST
‹–   –›

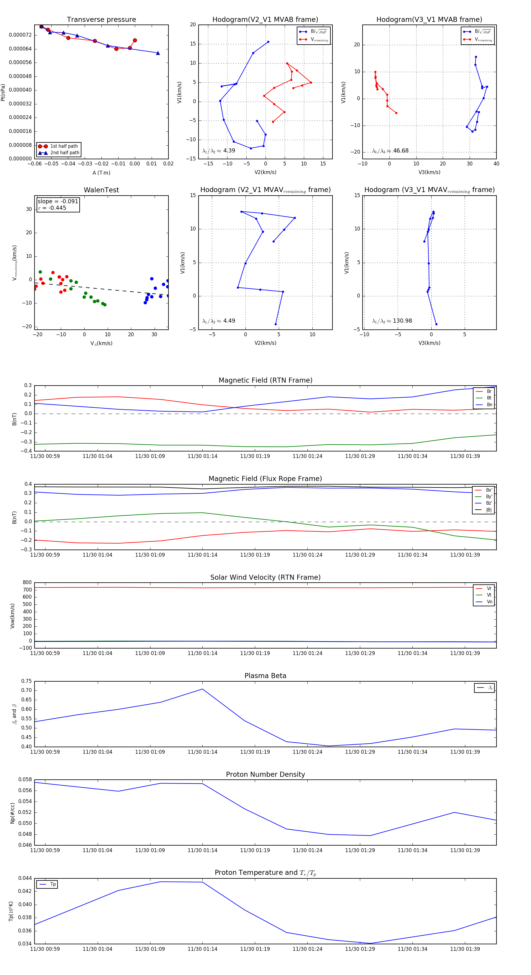
Flux Rope in 1996

Flux Rope Event 1996-11-30 00:58 ~ 1996-11-30 01:42 (45 minutes)


plot