HOME   LIST
‹–   –›

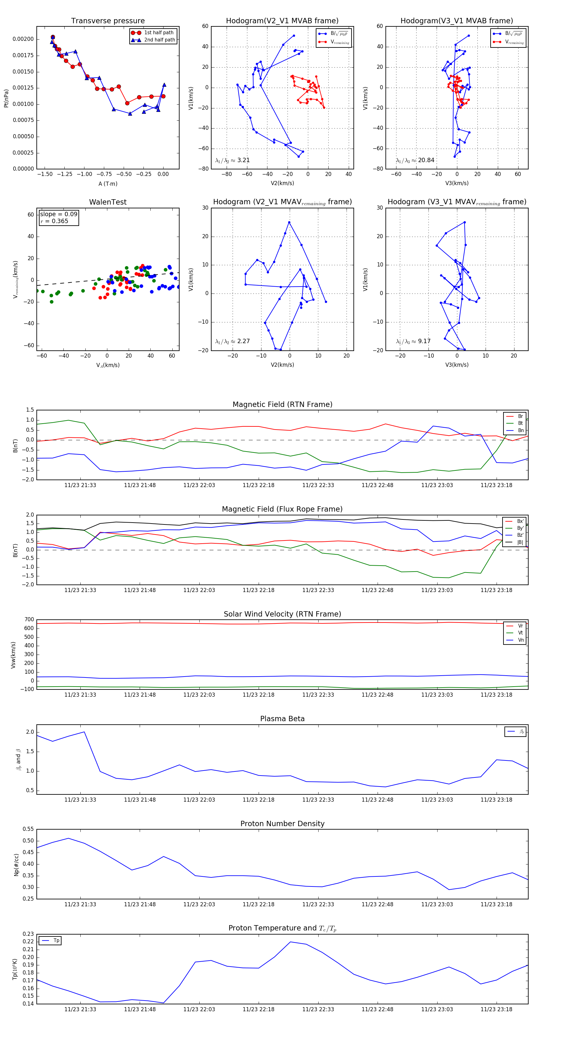
Flux Rope in 1996

Flux Rope Event 1996-11-23 21:22 ~ 1996-11-23 23:26 (125 minutes)


plot