HOME   LIST
‹–   –›

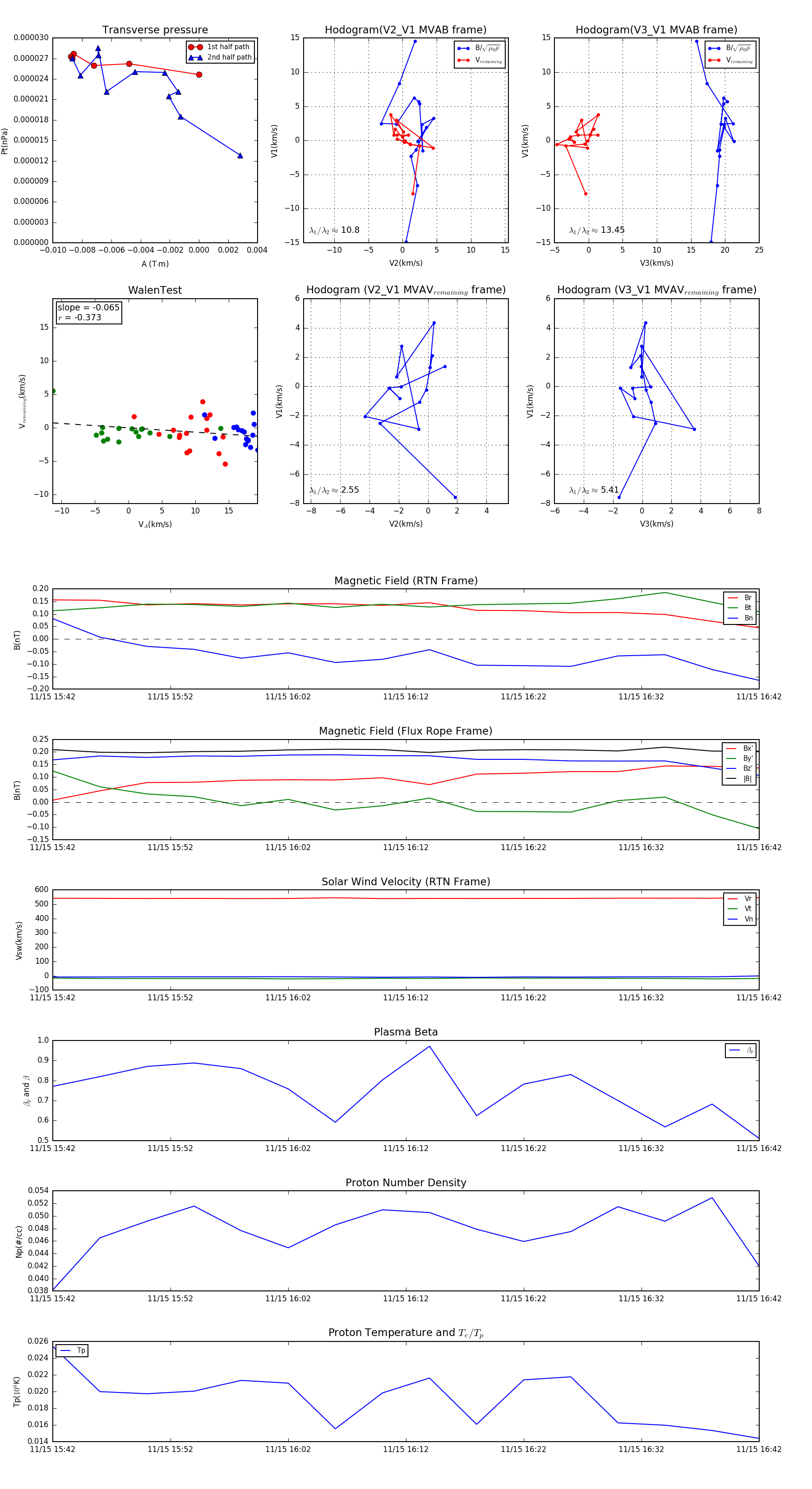
Flux Rope in 1996

Flux Rope Event 1996-11-15 15:42 ~ 1996-11-15 16:42 (61 minutes)


plot