HOME   LIST
‹–   –›

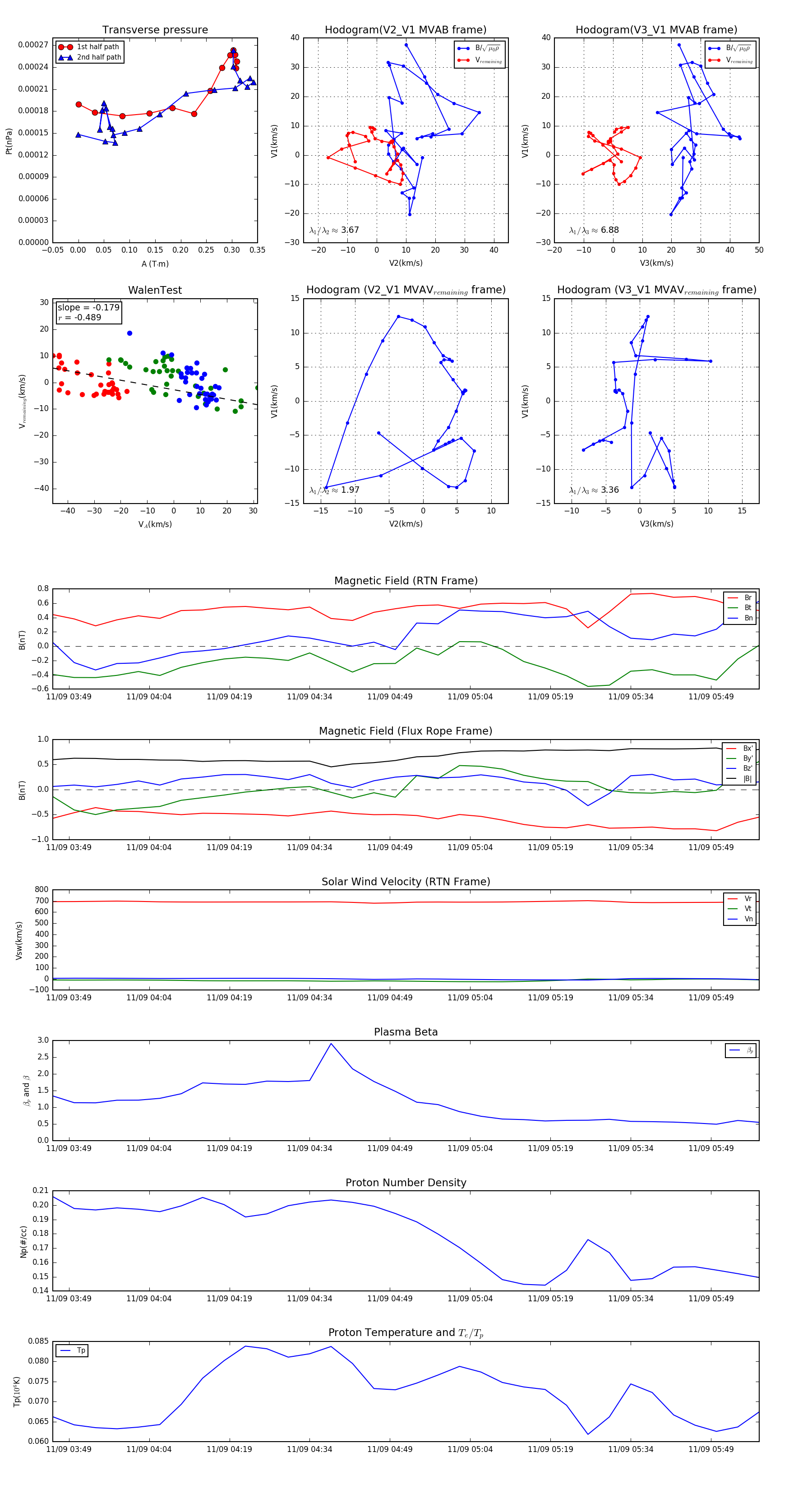
Flux Rope in 1996

Flux Rope Event 1996-11-09 03:46 ~ 1996-11-09 05:58 (133 minutes)


plot