HOME   LIST
‹–   –›

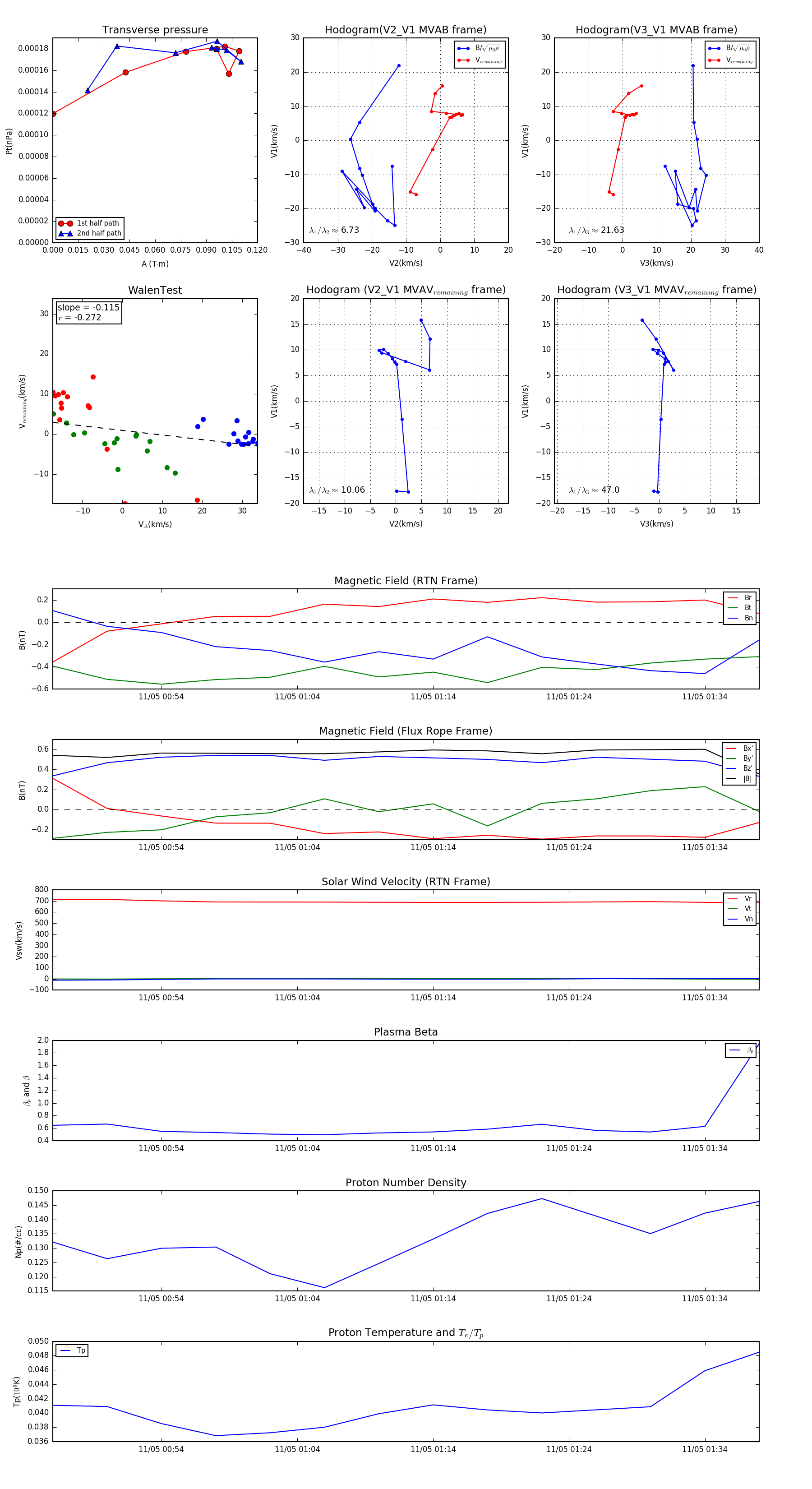
Flux Rope in 1996

Flux Rope Event 1996-11-05 00:46 ~ 1996-11-05 01:38 (53 minutes)


plot