HOME   LIST
‹–   –›

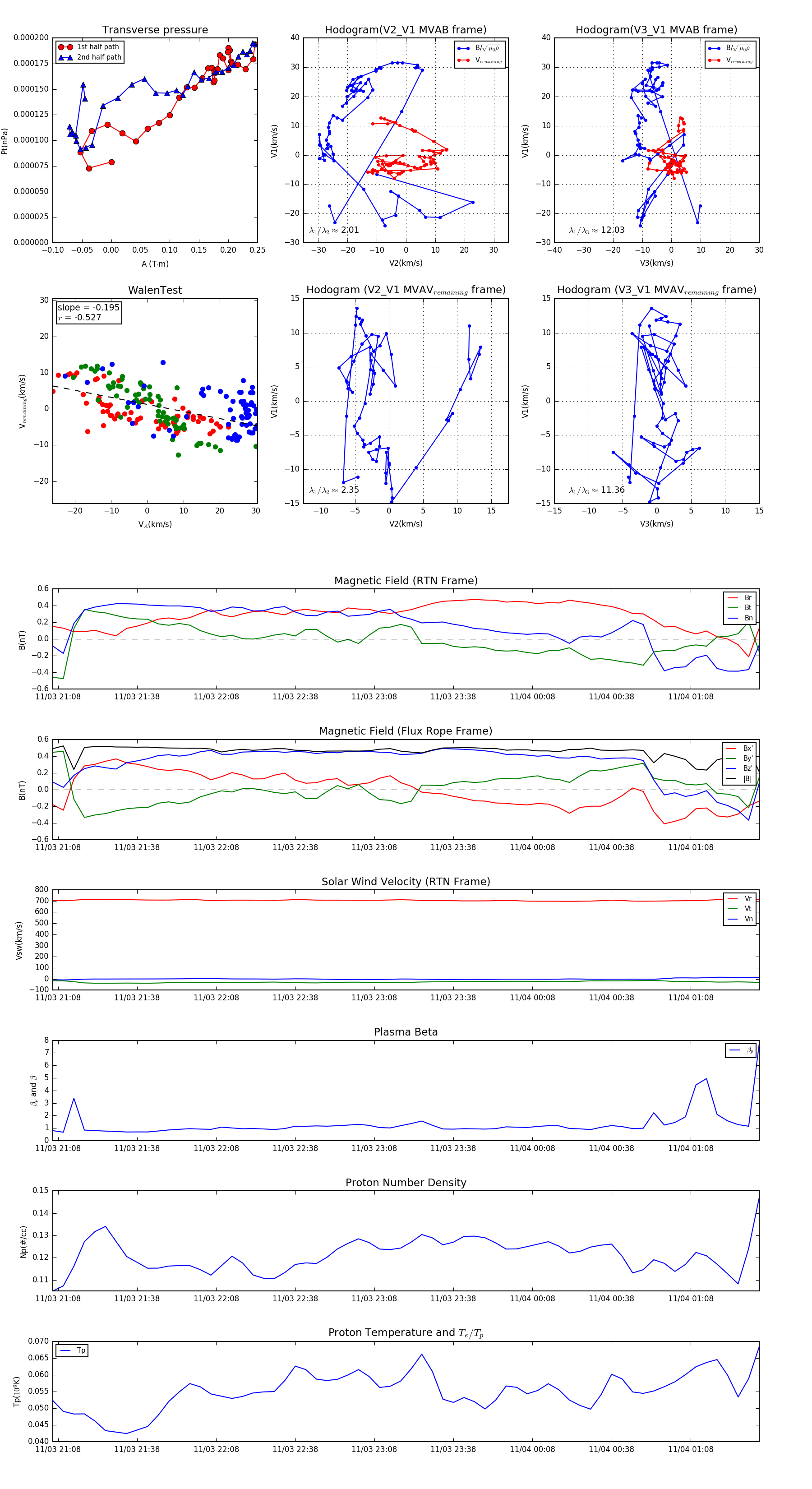
Flux Rope in 1996

Flux Rope Event 1996-11-03 21:06 ~ 1996-11-04 01:34 (269 minutes)


plot