HOME   LIST
‹–   –›

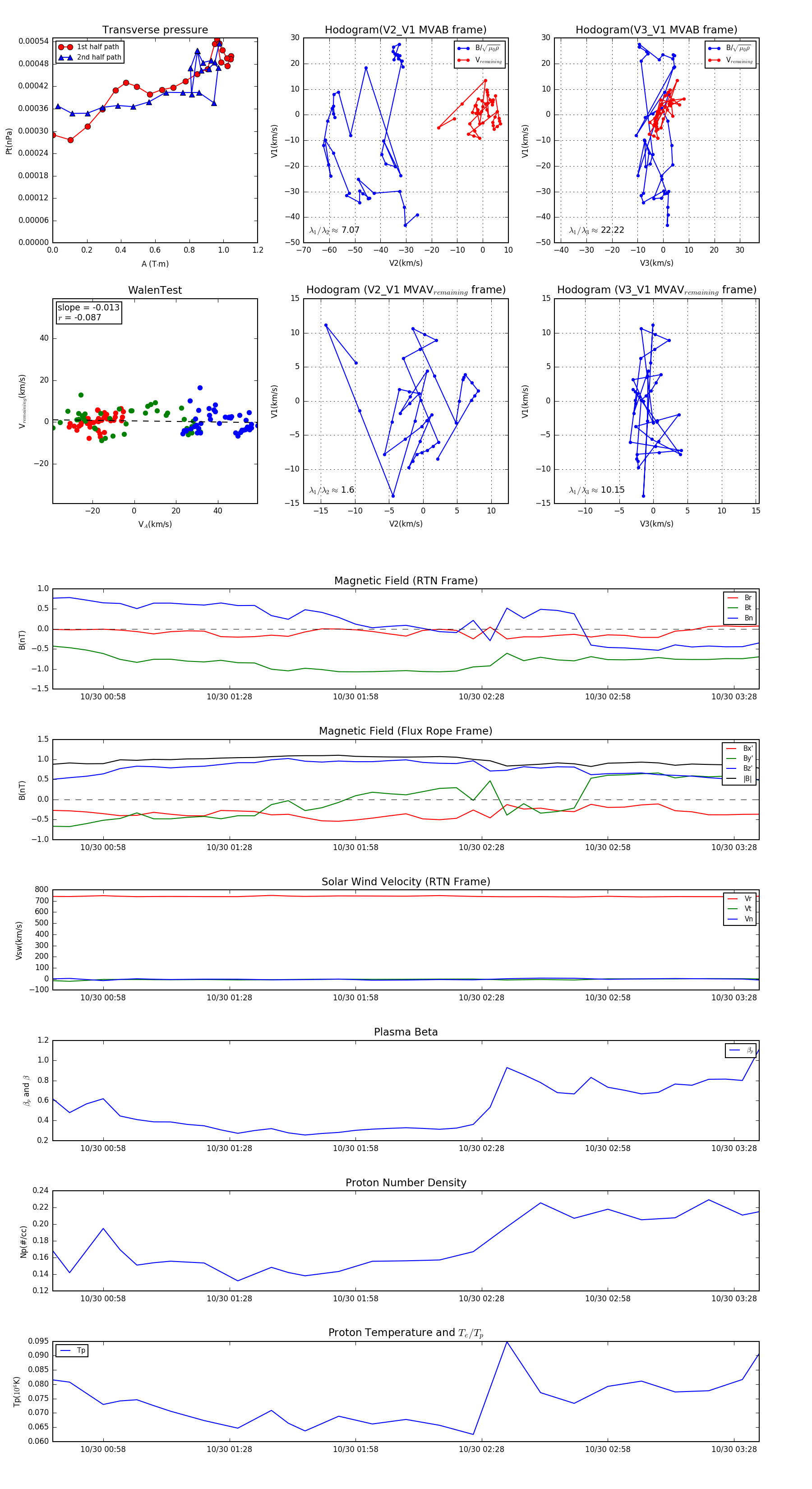
Flux Rope in 1996

Flux Rope Event 1996-10-30 00:46 ~ 1996-10-30 03:34 (169 minutes)


plot