HOME   LIST
‹–   –›

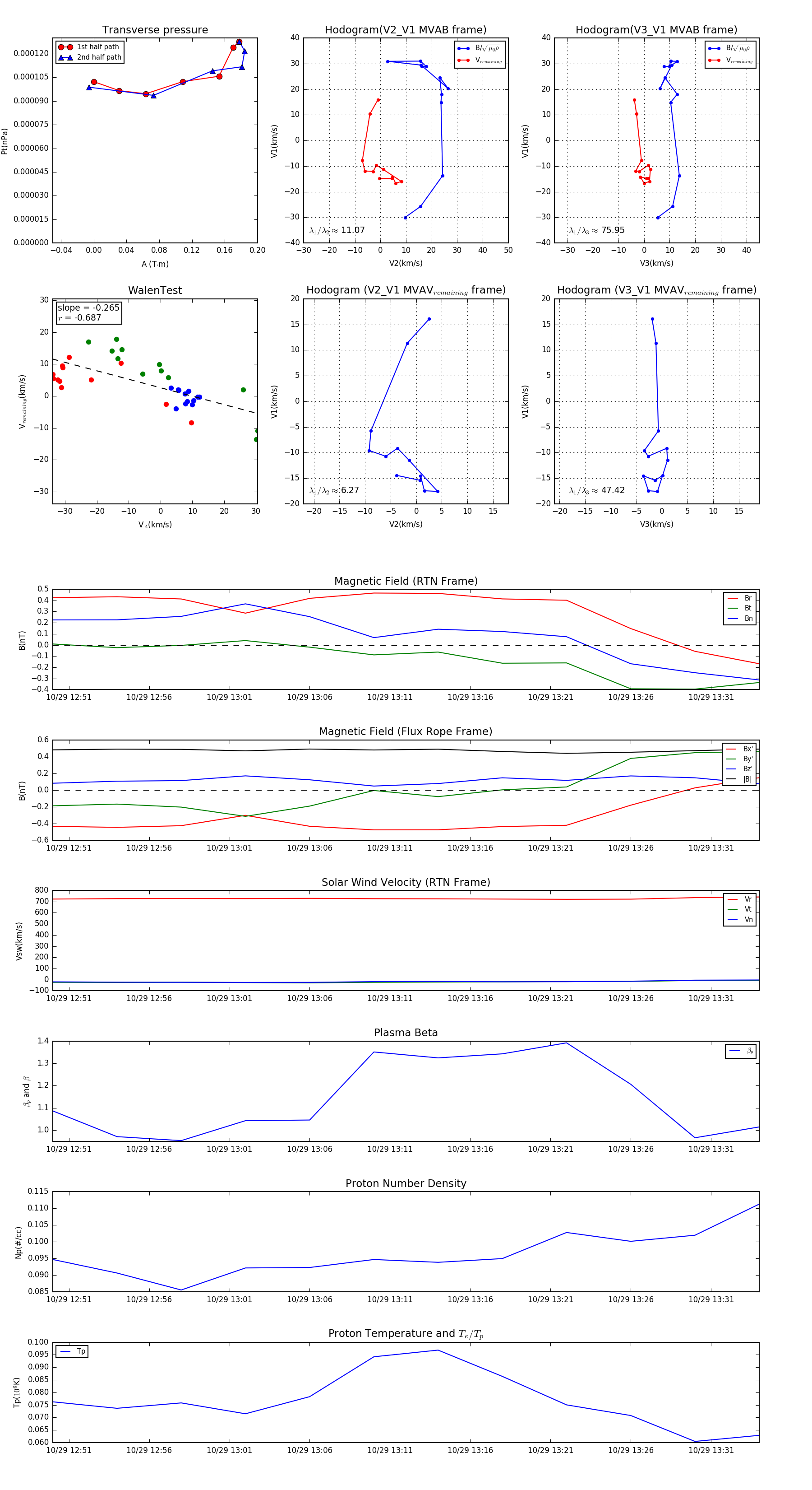
Flux Rope in 1996

Flux Rope Event 1996-10-29 12:50 ~ 1996-10-29 13:34 (45 minutes)


plot