HOME   LIST
‹–   –›

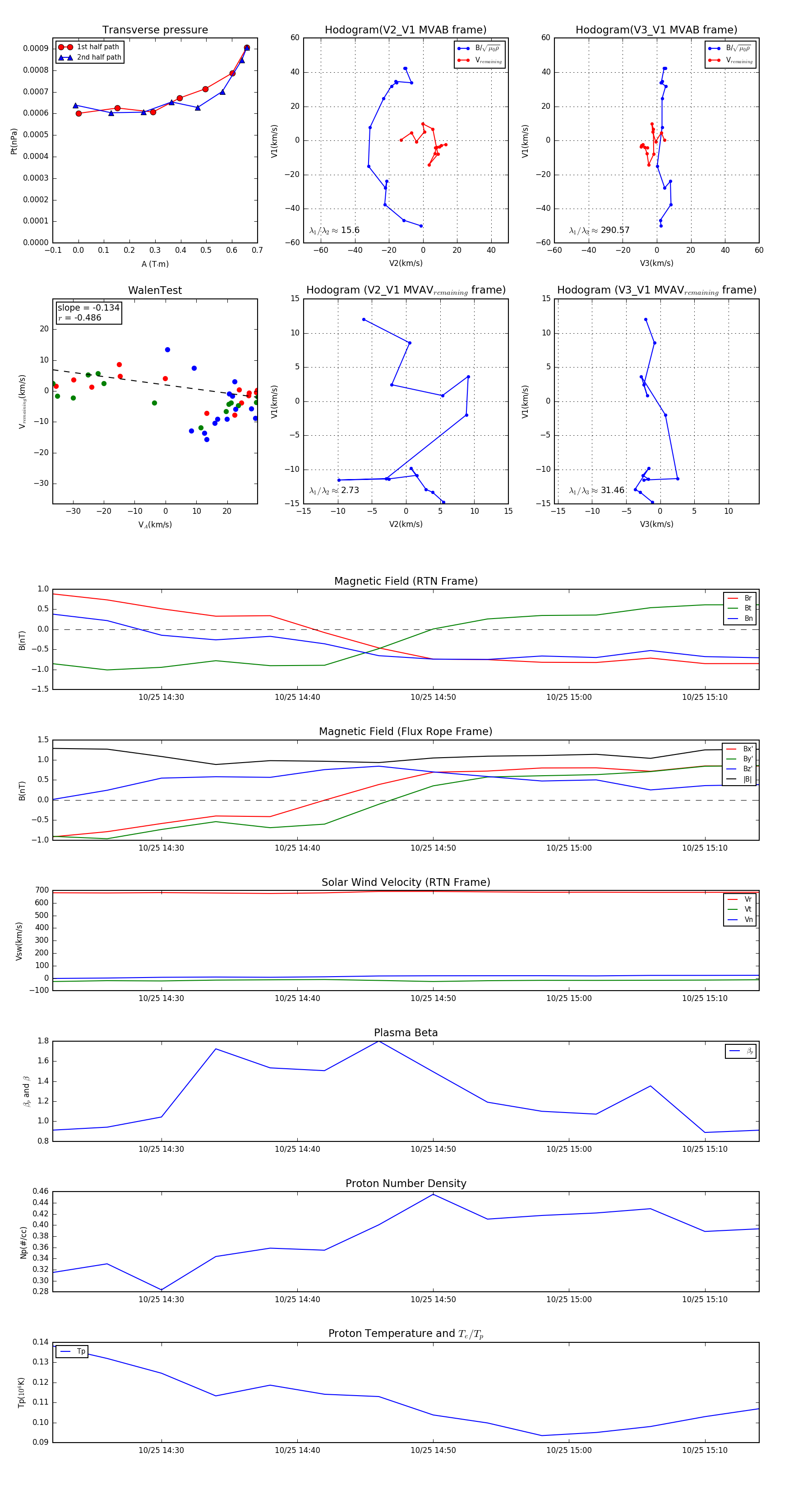
Flux Rope in 1996

Flux Rope Event 1996-10-25 14:22 ~ 1996-10-25 15:14 (53 minutes)


plot