HOME   LIST
‹–   –›

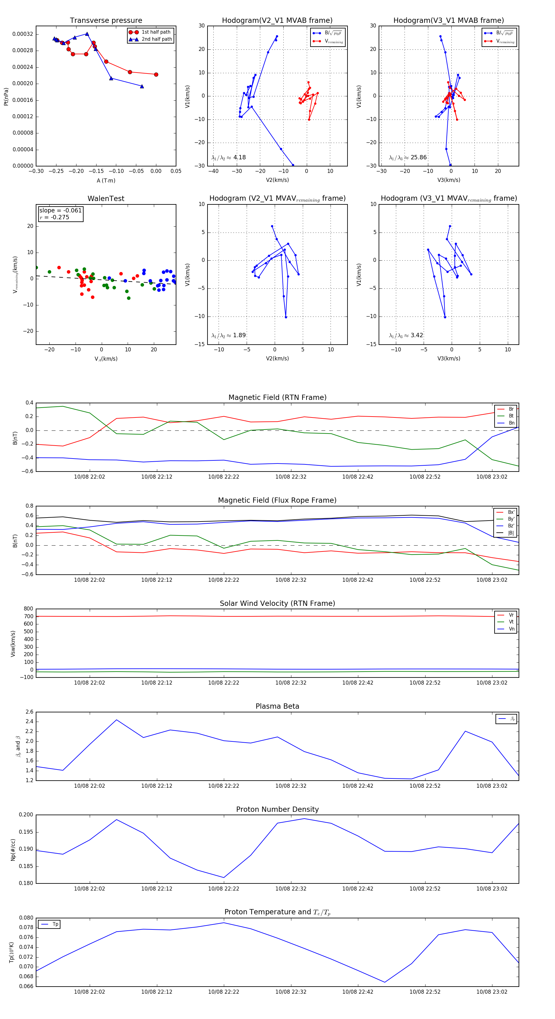
Flux Rope in 1996

Flux Rope Event 1996-10-08 21:54 ~ 1996-10-08 23:06 (73 minutes)


plot