HOME   LIST
‹–   –›

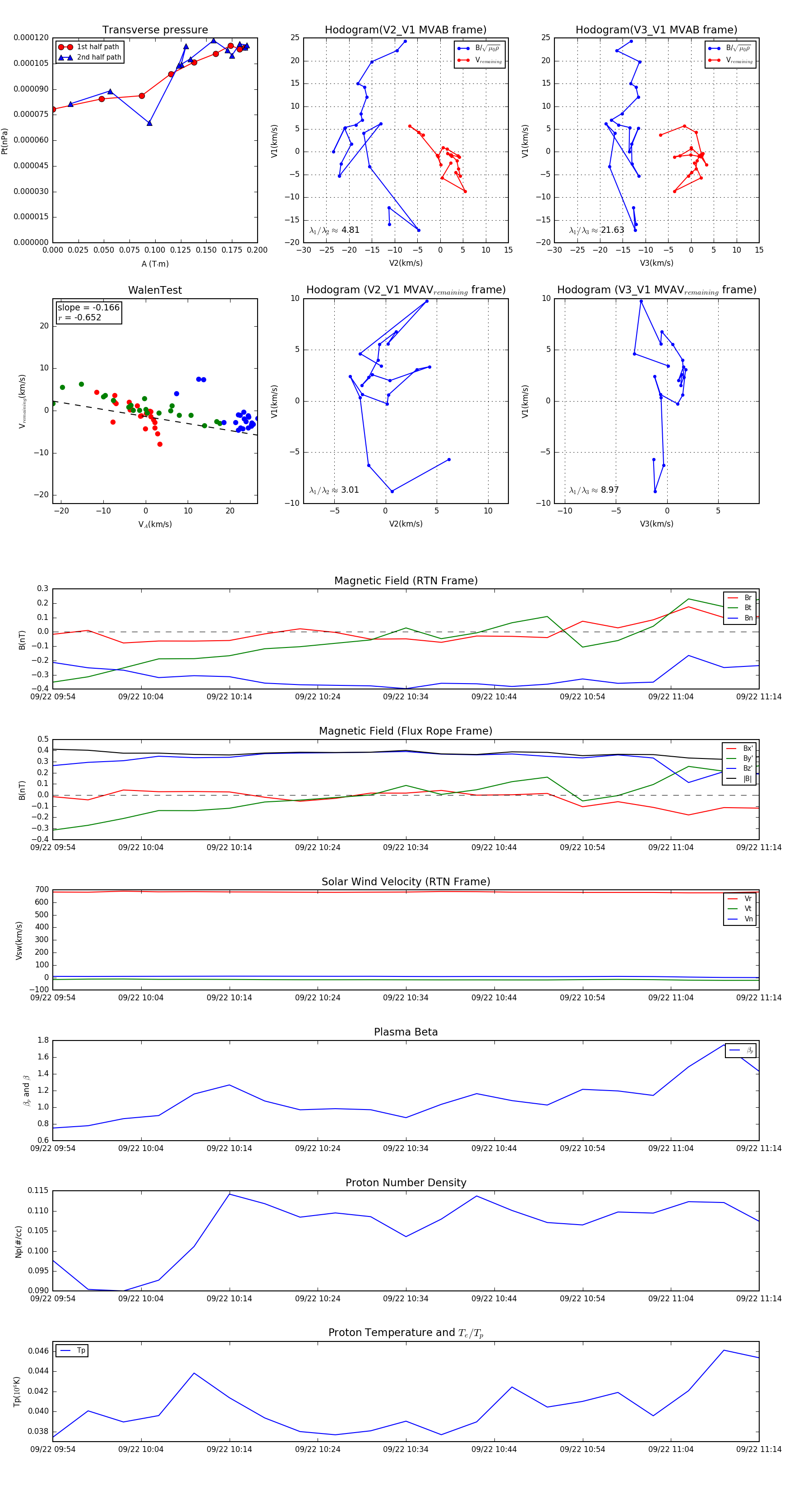
Flux Rope in 1996

Flux Rope Event 1996-09-22 09:54 ~ 1996-09-22 11:14 (81 minutes)


plot