HOME   LIST
‹–   –›

Flux Rope in 1996

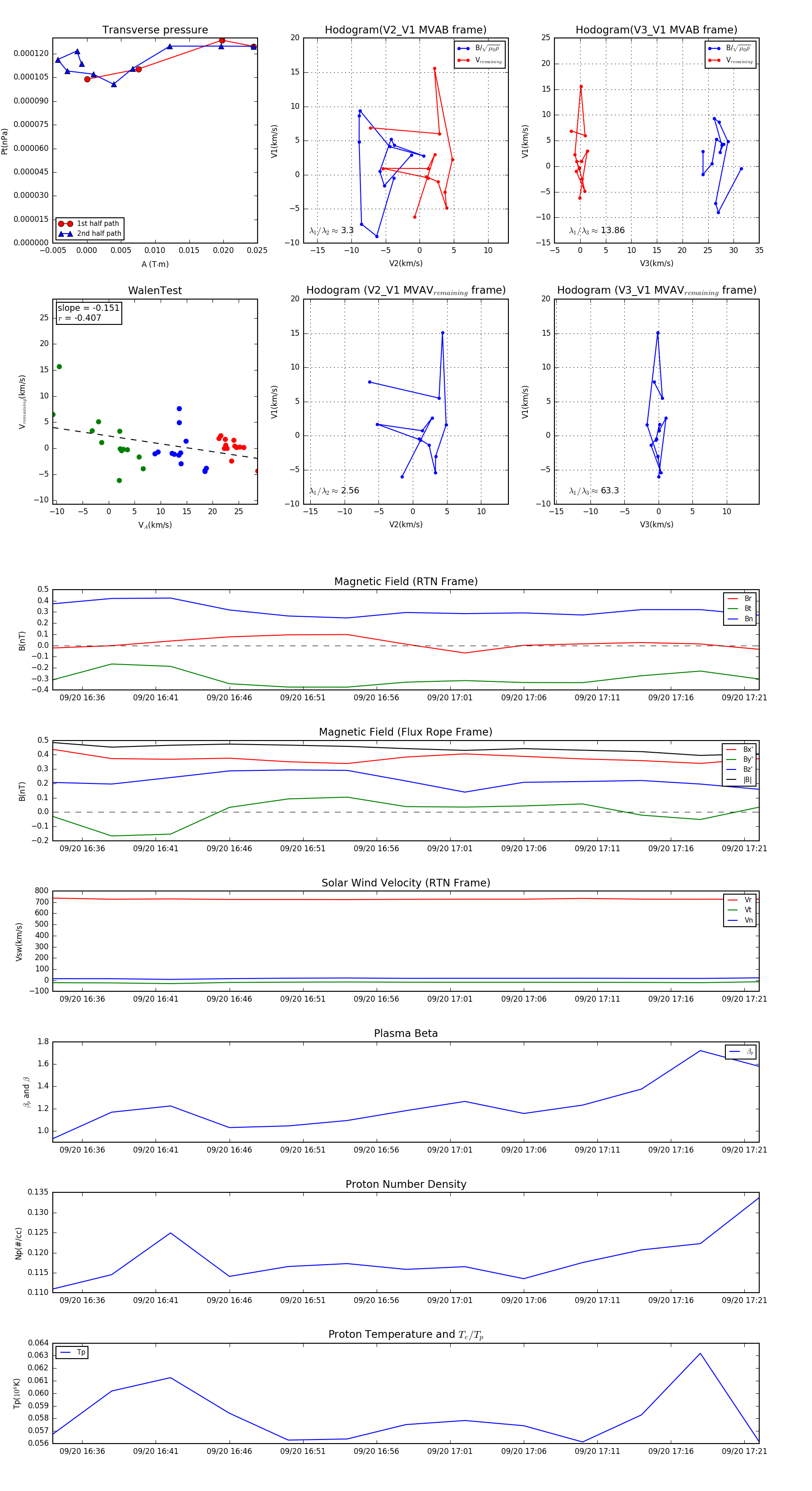
Flux Rope Event 1996-09-20 16:34 ~ 1996-09-20 17:22 (49 minutes)


plot