HOME   LIST
‹–   –›

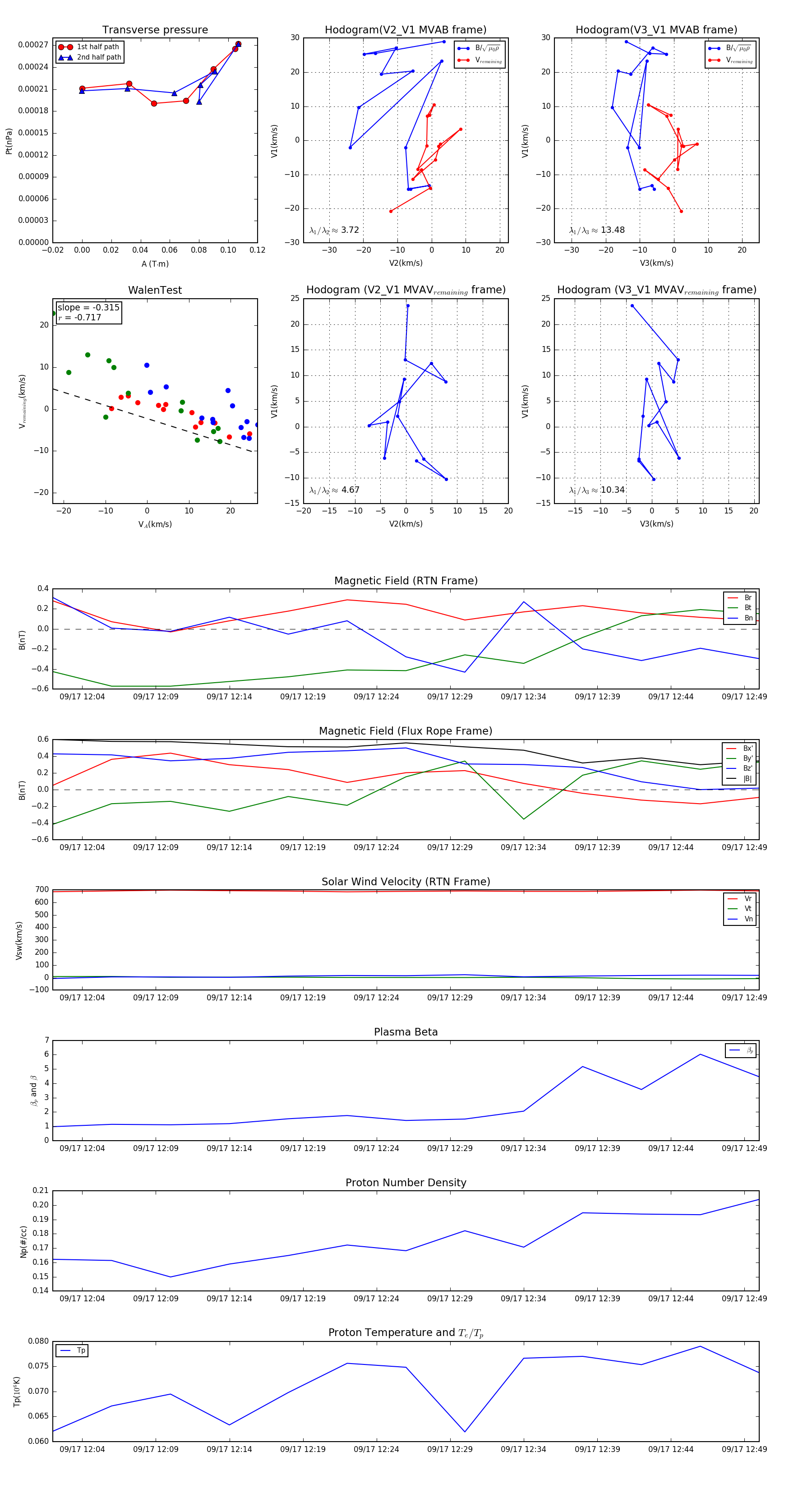
Flux Rope in 1996

Flux Rope Event 1996-09-17 12:02 ~ 1996-09-17 12:50 (49 minutes)


plot