HOME   LIST
‹–   –›

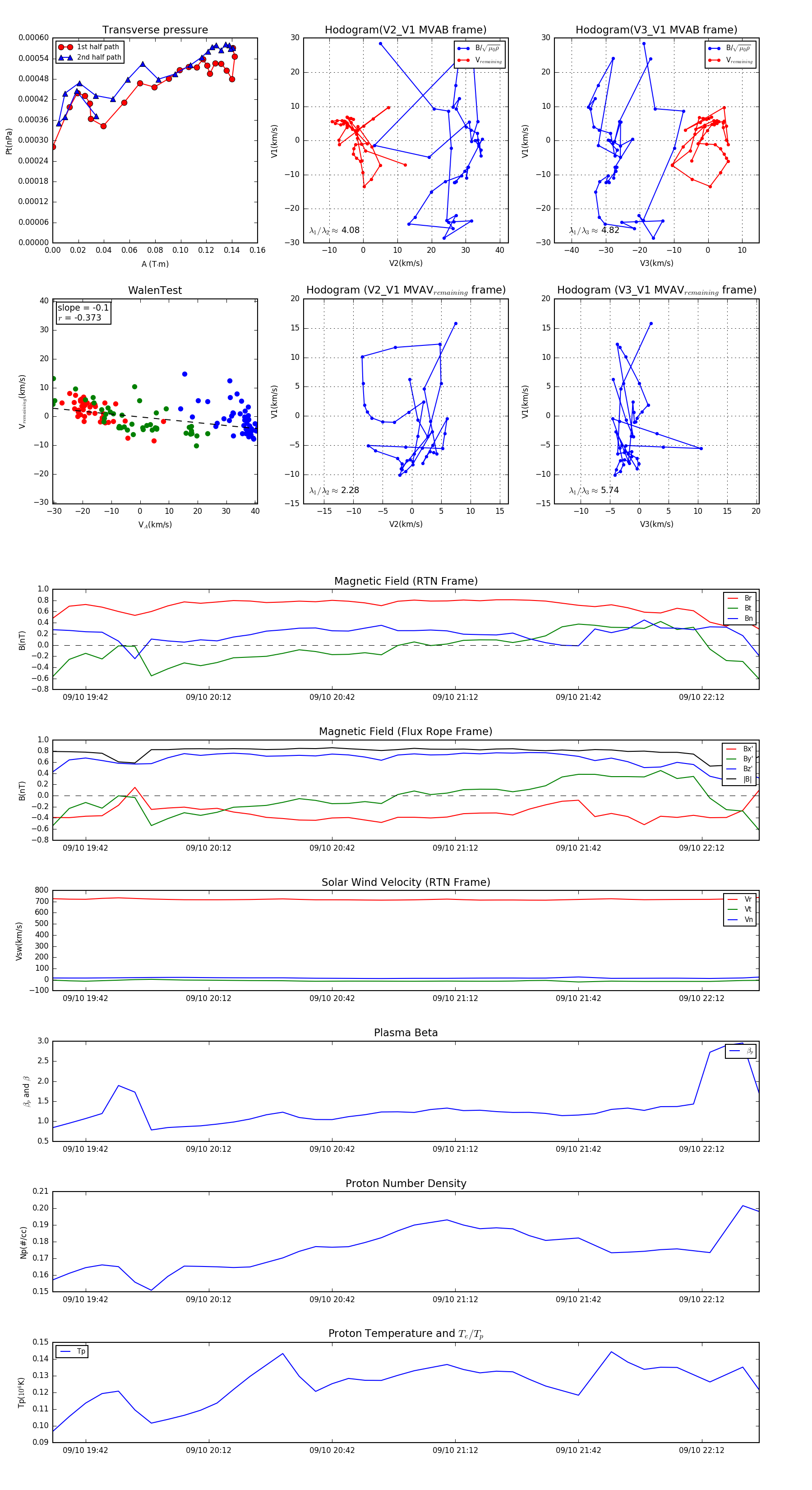
Flux Rope in 1996

Flux Rope Event 1996-09-10 19:34 ~ 1996-09-10 22:26 (173 minutes)


plot