HOME   LIST
‹–   –›

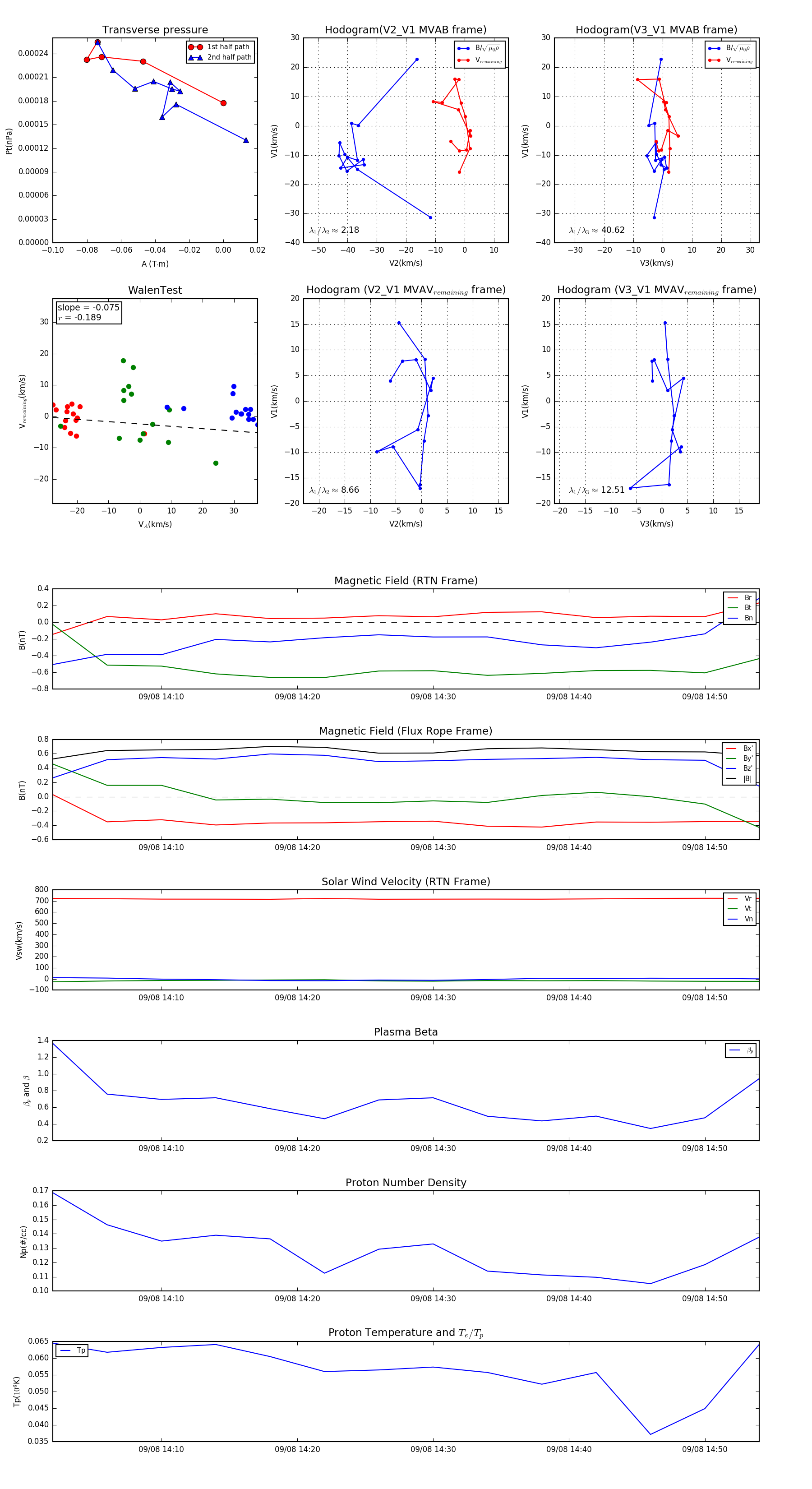
Flux Rope in 1996

Flux Rope Event 1996-09-08 14:02 ~ 1996-09-08 14:54 (53 minutes)


plot