HOME   LIST
‹–   –›

Flux Rope in 1996

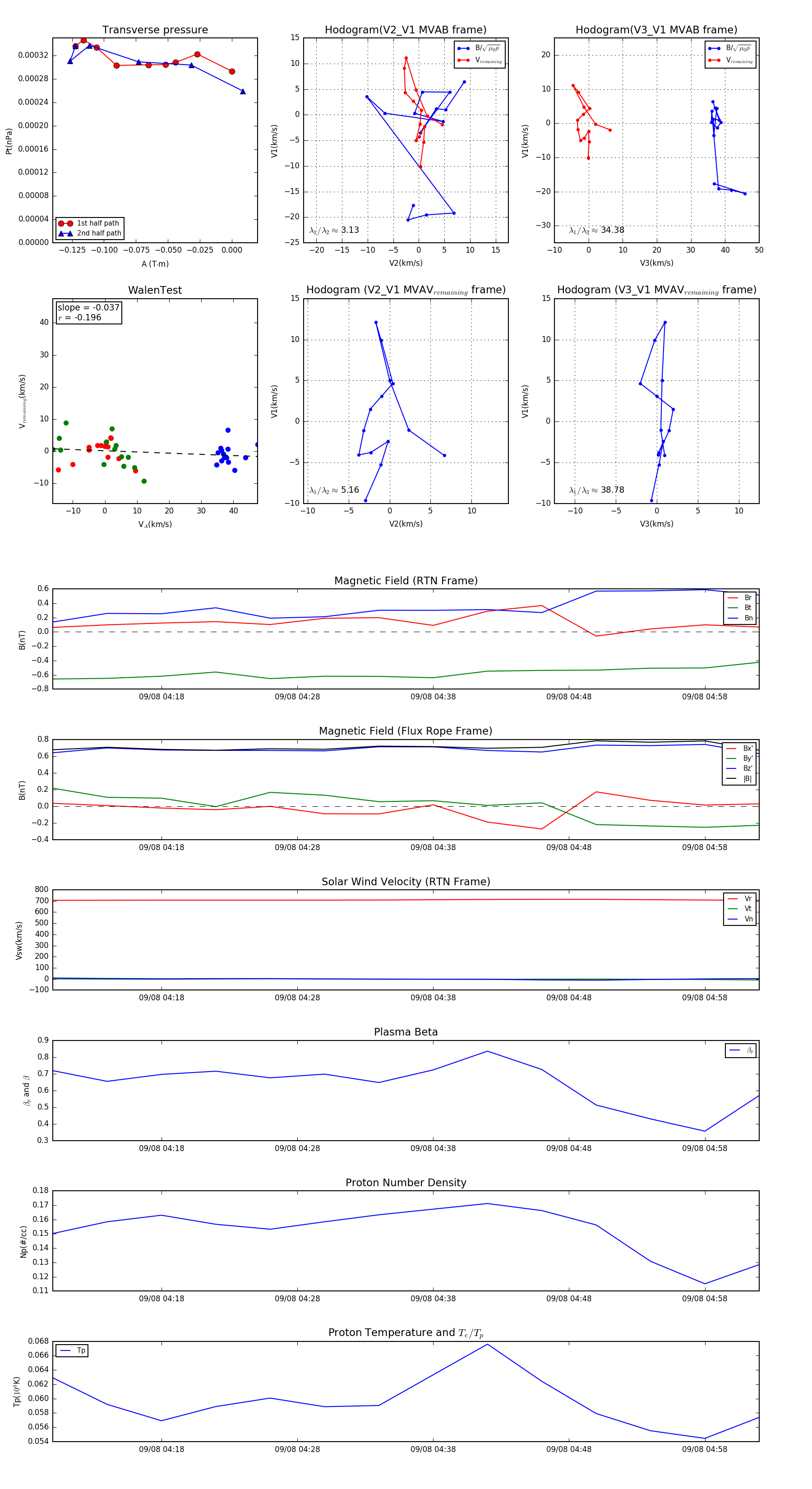
Flux Rope Event 1996-09-08 04:10 ~ 1996-09-08 05:02 (53 minutes)


plot