HOME   LIST
‹–   –›

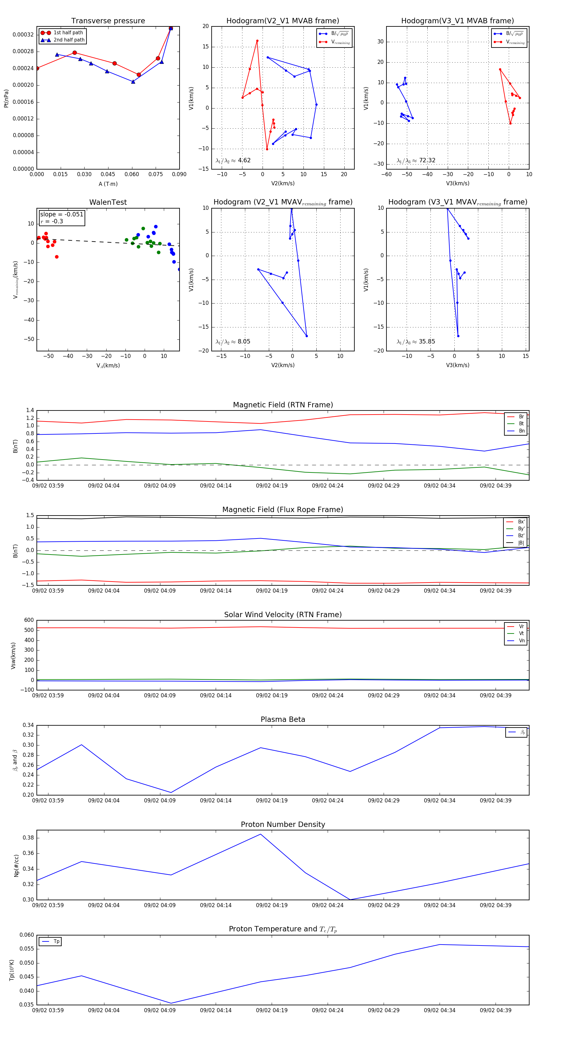
Flux Rope in 1996

Flux Rope Event 1996-09-02 03:58 ~ 1996-09-02 04:42 (45 minutes)


plot