HOME   LIST
‹–   –›

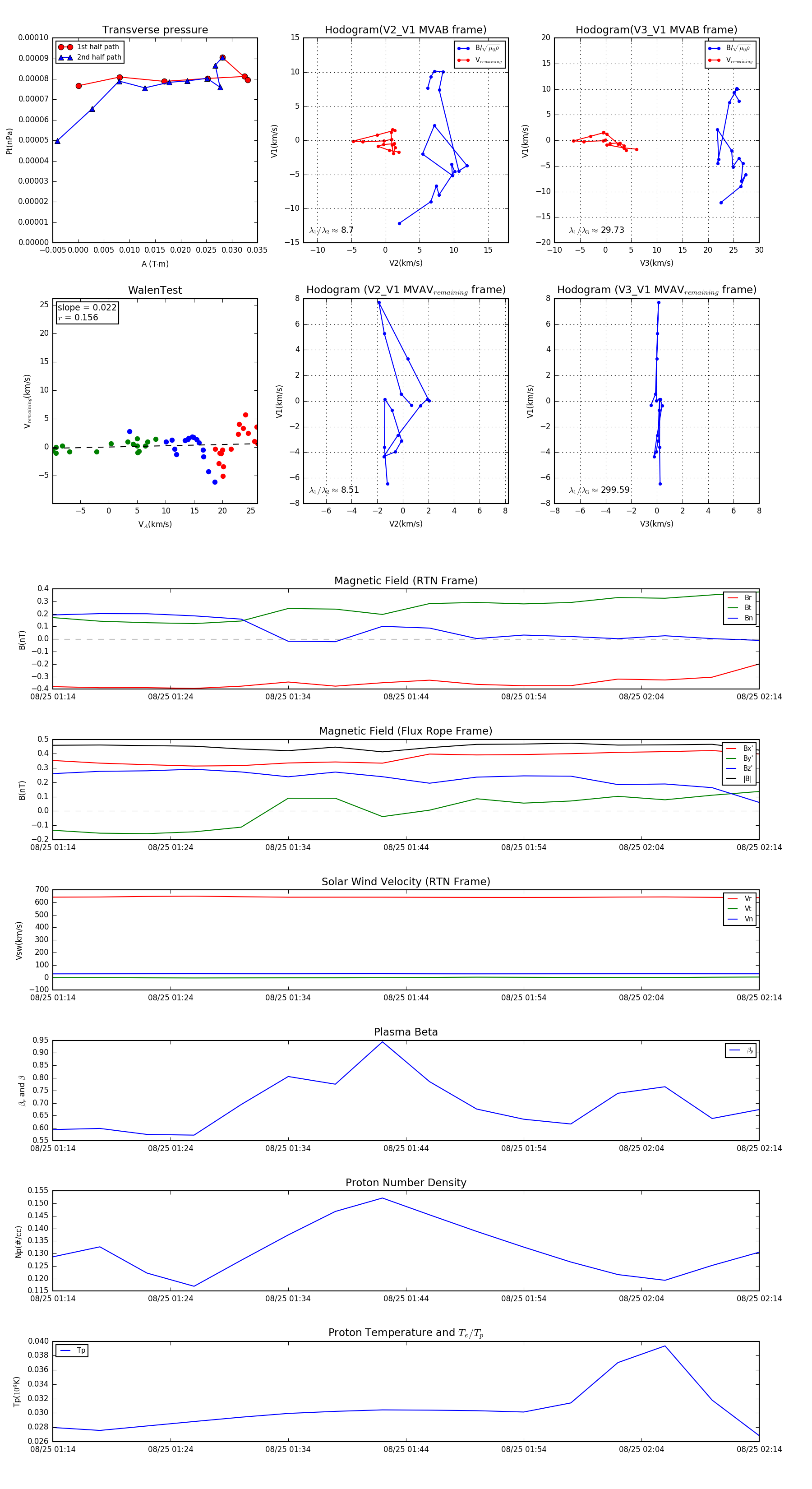
Flux Rope in 1996

Flux Rope Event 1996-08-25 01:14 ~ 1996-08-25 02:14 (61 minutes)


plot