HOME   LIST
‹–   –›

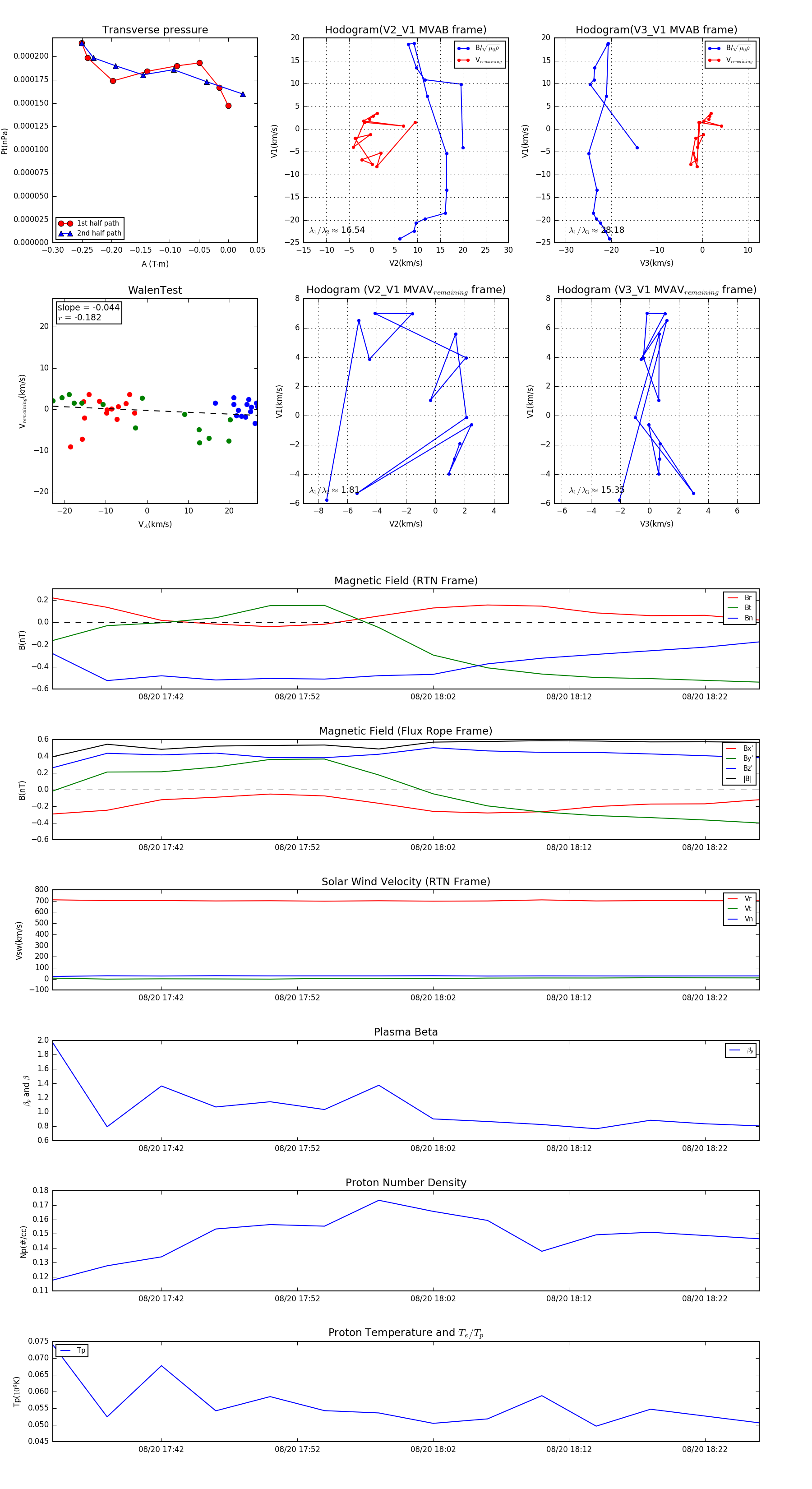
Flux Rope in 1996

Flux Rope Event 1996-08-20 17:34 ~ 1996-08-20 18:26 (53 minutes)


plot