HOME   LIST
‹–   –›

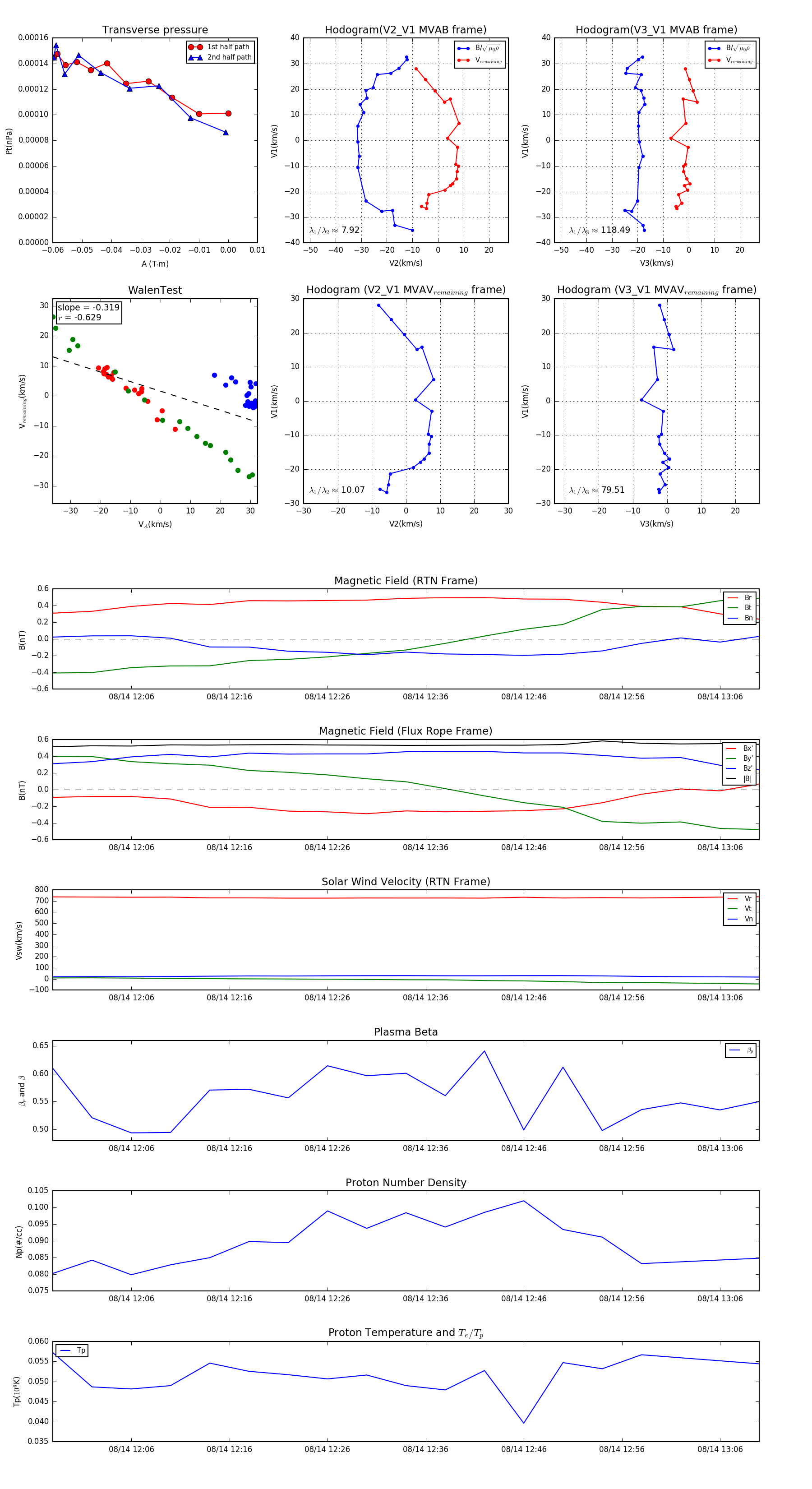
Flux Rope in 1996

Flux Rope Event 1996-08-14 11:58 ~ 1996-08-14 13:10 (73 minutes)


plot