HOME   LIST
‹–   –›

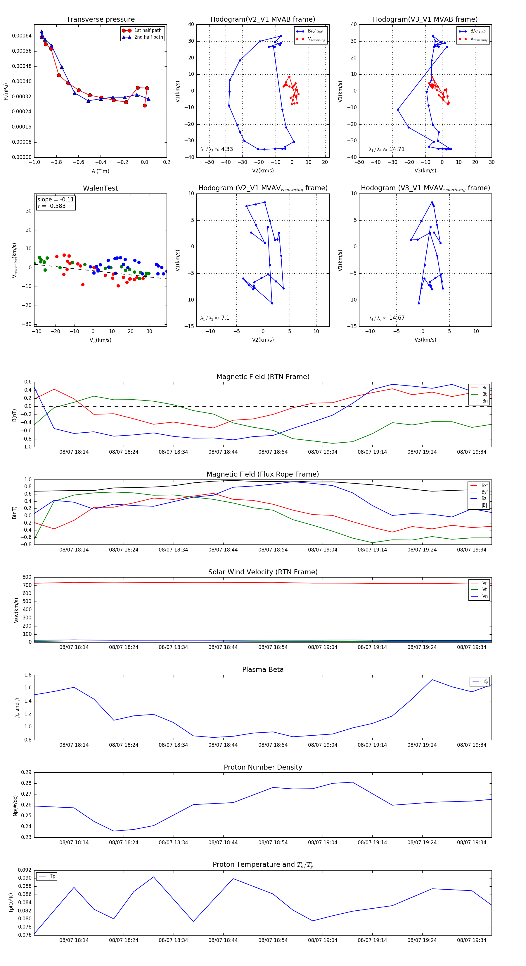
Flux Rope in 1996

Flux Rope Event 1996-08-07 18:06 ~ 1996-08-07 19:38 (93 minutes)


plot