HOME   LIST
‹–   –›

Flux Rope in 1996

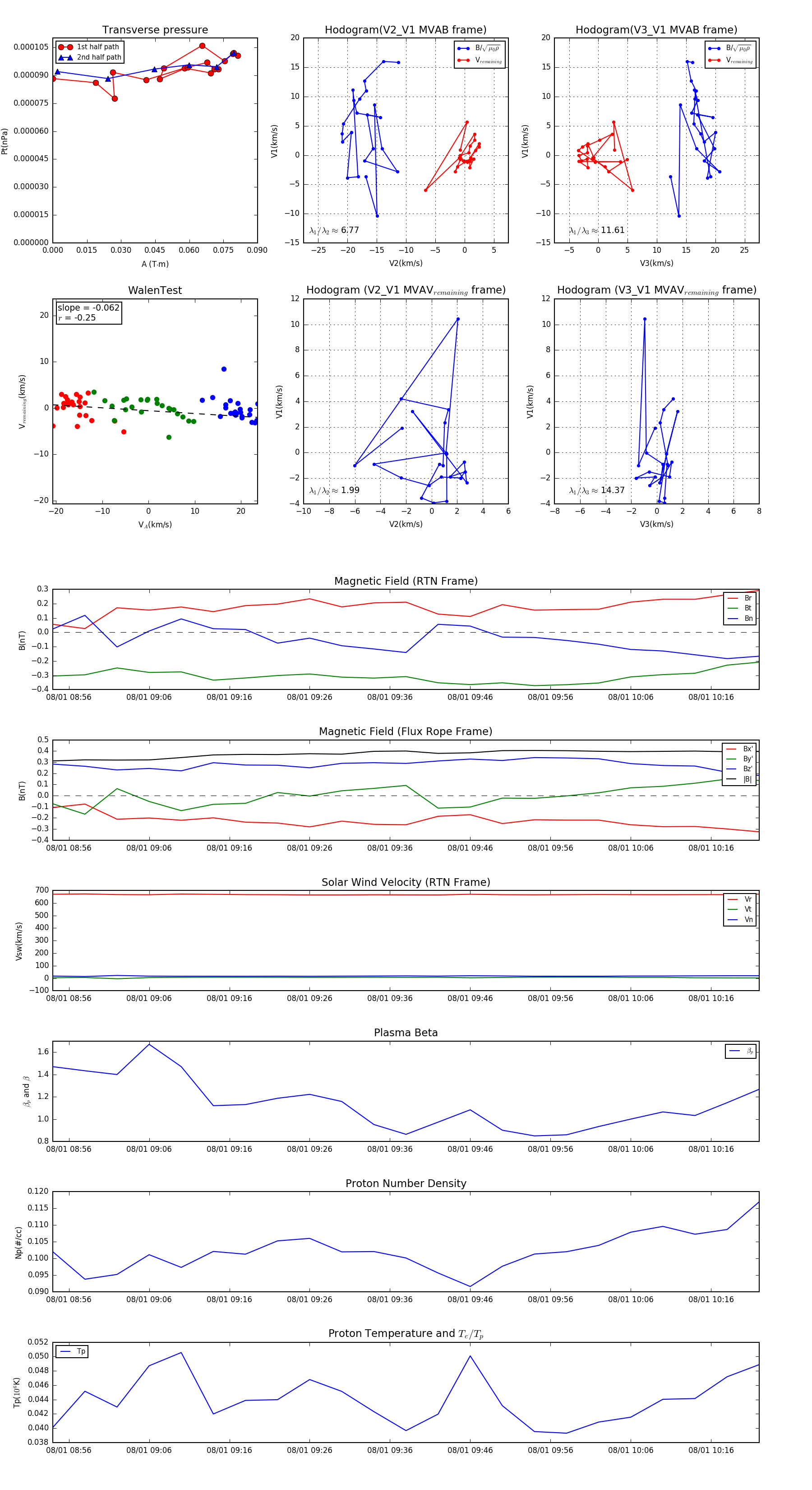
Flux Rope Event 1996-08-01 08:54 ~ 1996-08-01 10:22 (89 minutes)


plot