HOME   LIST
‹–   –›

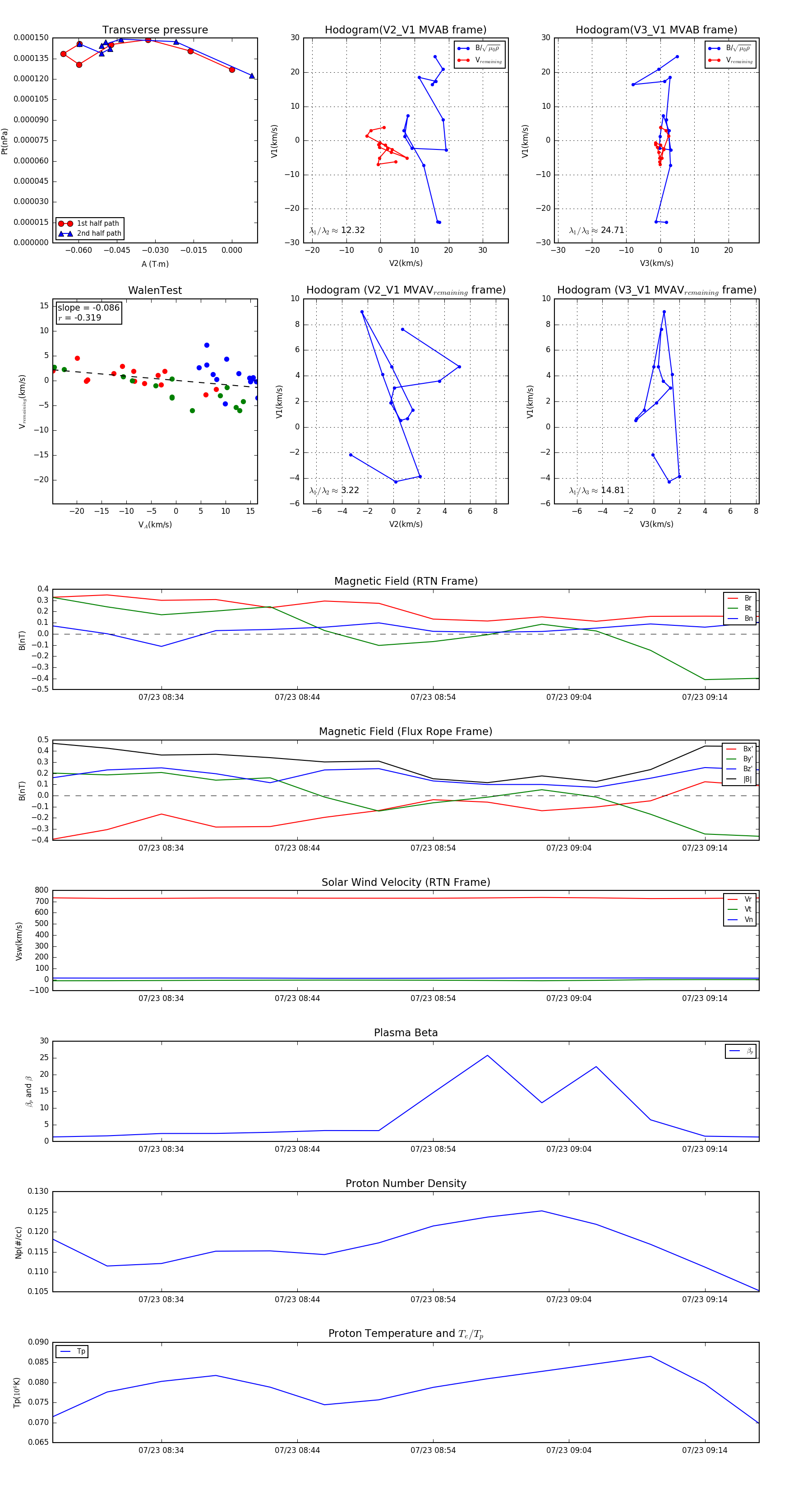
Flux Rope in 1996

Flux Rope Event 1996-07-23 08:26 ~ 1996-07-23 09:18 (53 minutes)


plot