HOME   LIST
‹–   –›

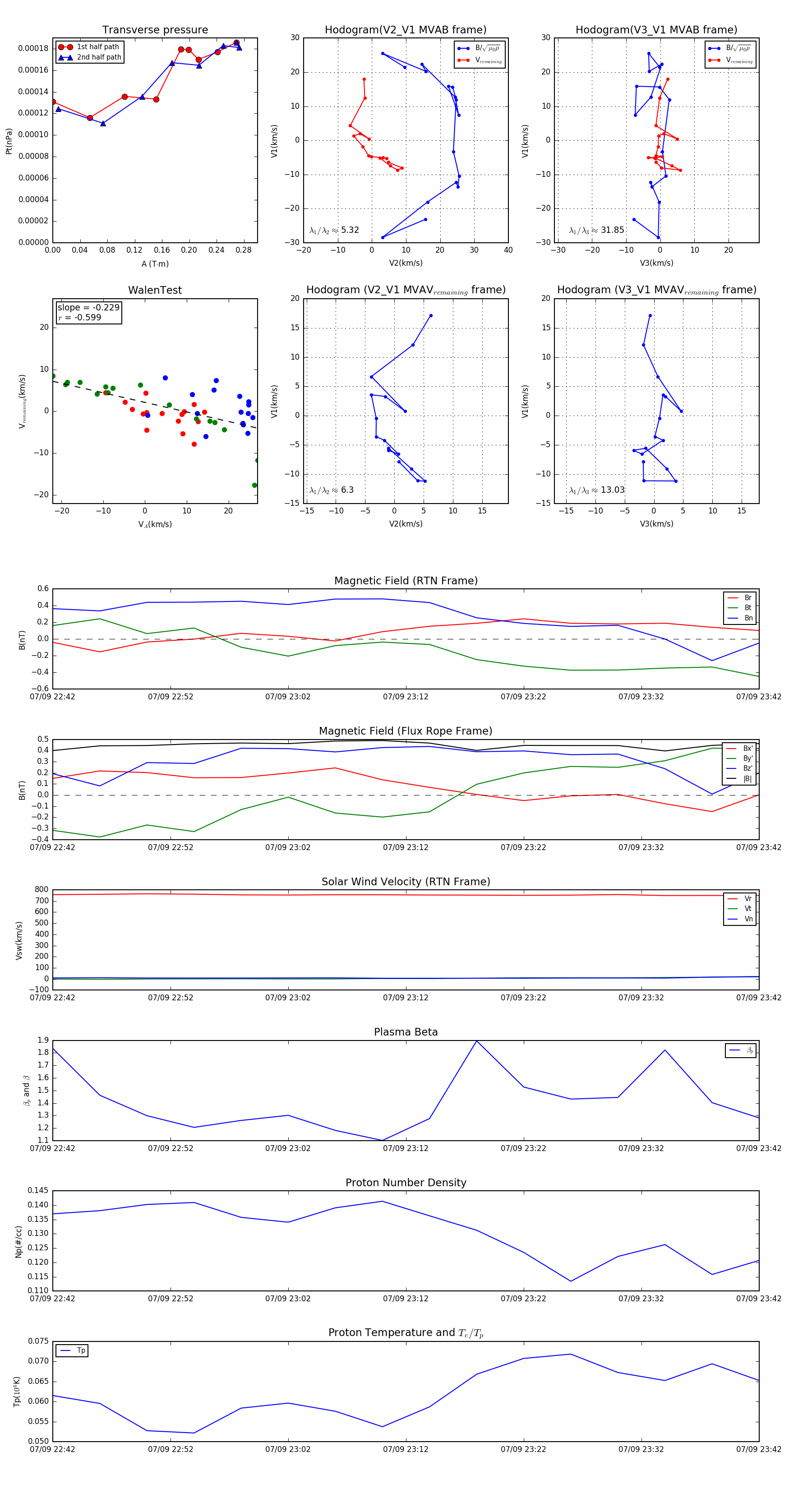
Flux Rope in 1996

Flux Rope Event 1996-07-09 22:42 ~ 1996-07-09 23:42 (61 minutes)


plot