HOME   LIST
‹–   –›

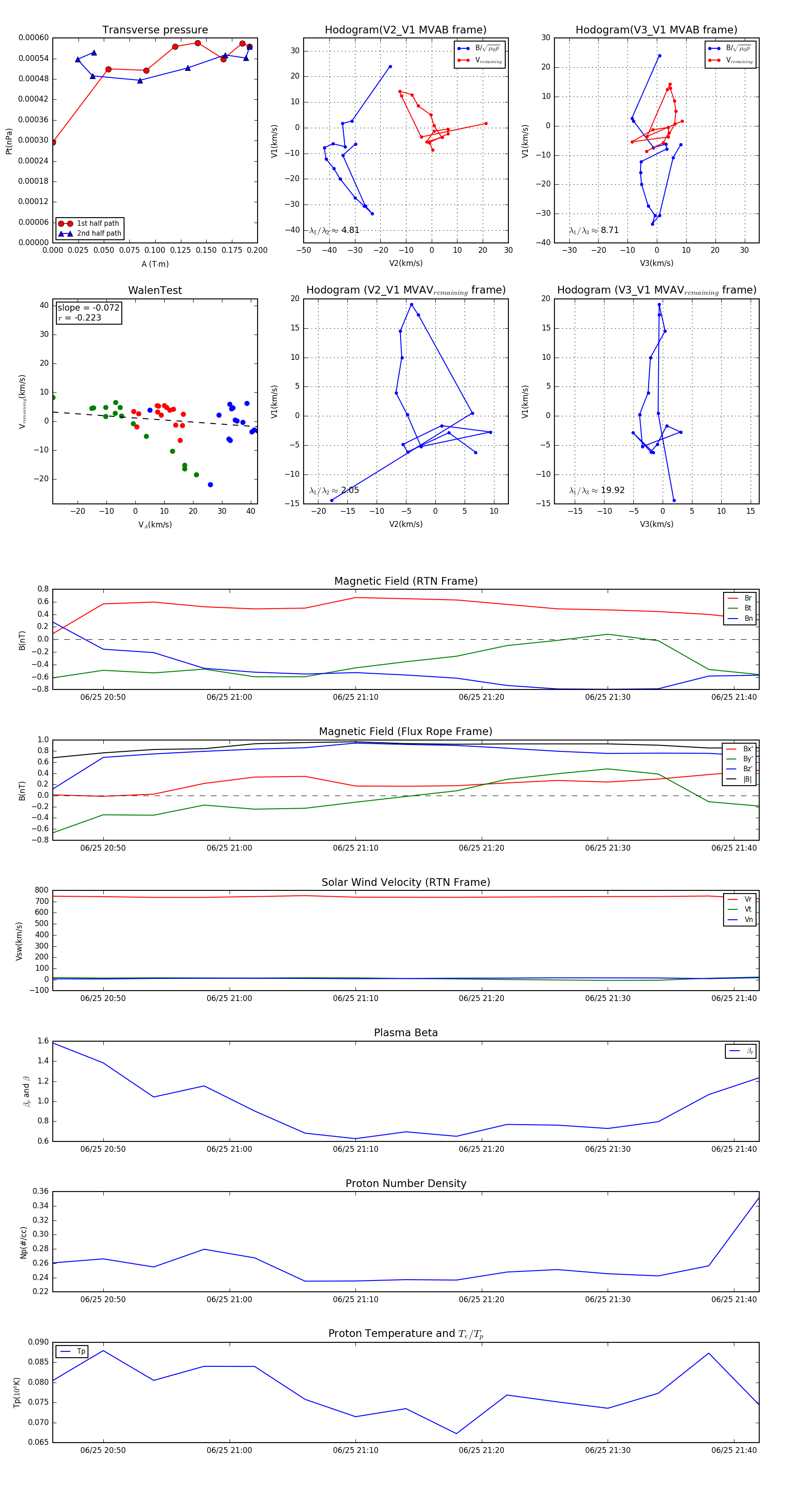
Flux Rope in 1996

Flux Rope Event 1996-06-25 20:46 ~ 1996-06-25 21:42 (57 minutes)


plot