HOME   LIST
‹–   –›

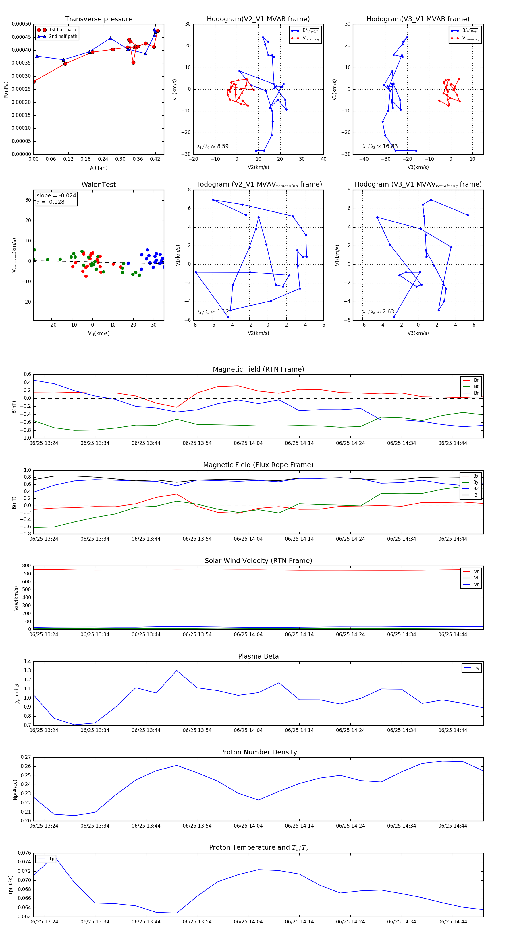
Flux Rope in 1996

Flux Rope Event 1996-06-25 13:22 ~ 1996-06-25 14:50 (89 minutes)


plot