HOME   LIST
‹–   –›

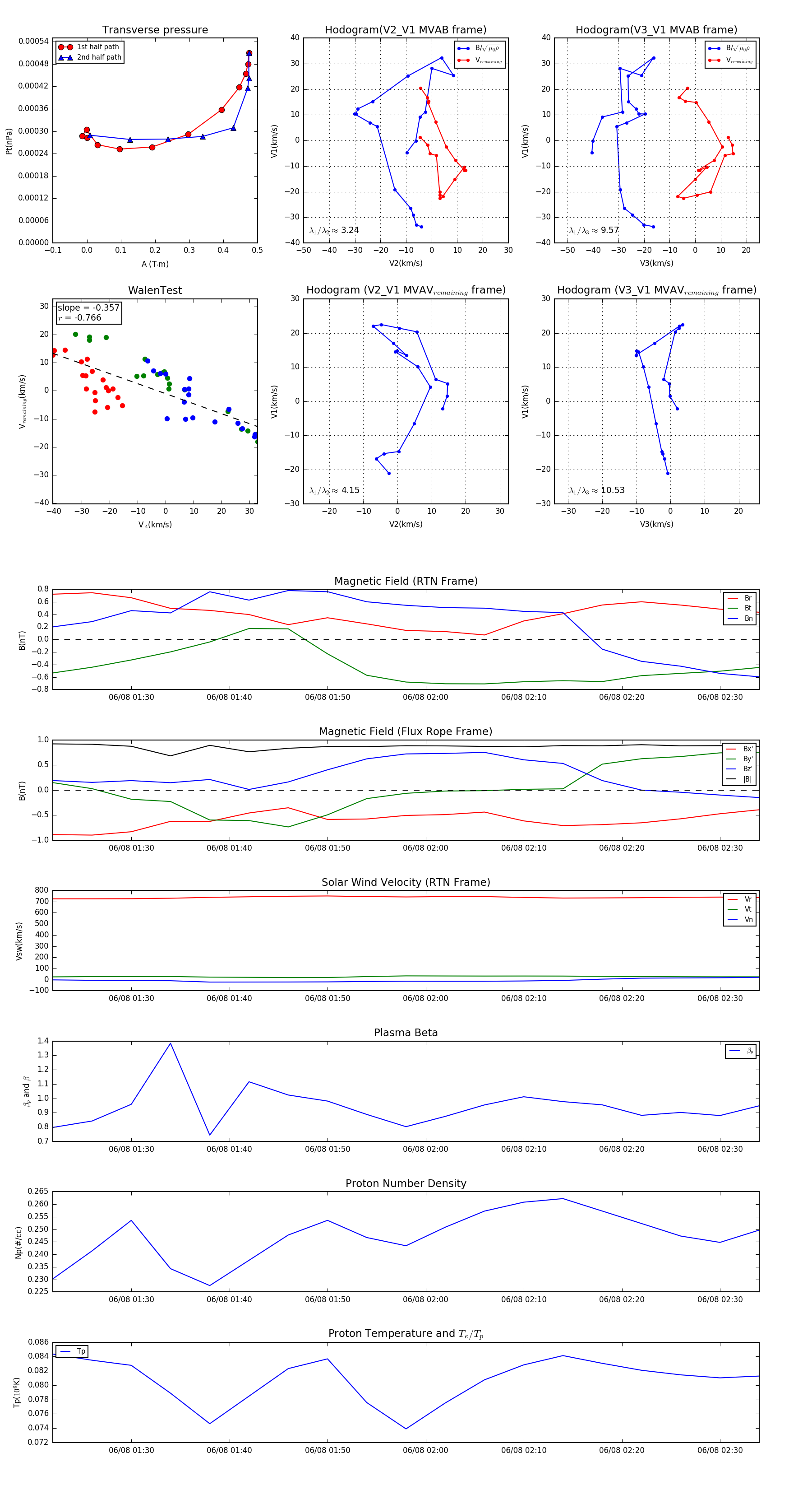
Flux Rope in 1996

Flux Rope Event 1996-06-08 01:22 ~ 1996-06-08 02:34 (73 minutes)


plot